• Advise on strategic patent issues
• Conduct prior art searches and monitoring services, and advise on clearance study for marketing new products
• Render opinions on the patentability of inventions, validity and possible infringement of patents
• Prepare, file and prosecute patent applications (Inventions, Utility Models and Designs)
• Represent clients in reexamination and invalidation proceedings
• Negotiate, draft and record patent licenses and assignments, and conduct pledge registrations
• Record patents with China Customs and represent clients in border measures for protection of patents before Customs
• Litigate and defend patent infringement claims in courts and with administrative authorities
• Maintain patents and offer annuity reminding services
• Advise on other patent related legal matters
Duration:
Twenty (20) years from the filing date.
Publication Date:
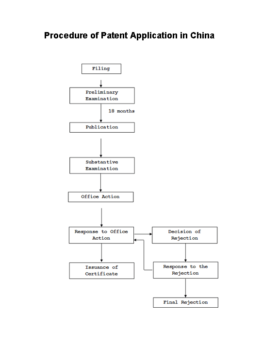
Application is obligated to be published after 18 months from the filing date/priority date.
Examination:
Request for substantive examination has to be filed within three years from the filing date/priority date.
Annuity:
Annuity shall be paid annually after granting.
To initiate a patent application in China, you should at least provide:
1. A copy of description,claims, abstract, and formal drawings (or photographs).
2. The name and address of the inventor/applicant.
3. The date and number of priority and the name of the country in which the application has been first filed (if priority right is claimed).
Following documents could be submitted within after filing:
4. An original applicant-signed Power of Attorney.
5. A certified copy of the priority document if priority would be claimed.
General Provisions Rule 1~ Rule 15
Rule 1
These Implementing Regulations are formulated in accordance with the Patent Law of the People's Republic of China (hereinafter referred to as the Patent Law).
Rule 2
"Invention" in the Patent Law means any new technical solution relating to a product, a process or improvement thereof.
"Utility model" in the Patent Law means any new technical solution relating to the shape, the structure, or their combination, of a product, which is fit for practical use.
"Design" in the Patent Law means any new design of the shape, the pattern or their combination, or the combination of the color with shape or pattern, of a product, which creates an aesthetic feeling and is fit for industrial application.
Rule 3
Any formalities prescribed by the Patent Law and these Implementing Regulations shall be complied with in a written form or in any other form prescribed by the Patent Administration Department under the State Council.
Rule 4
Any document submitted in accordance with the provisions of the Patent Law and these Implementing Regulations shall be in Chinese; the standard scientific and technical terms shall be used if there is a prescribed one set forth by the State; where no generally accepted translation in Chinese can be found for a foreign name or scientific or technical term, the one in the original language shall be also indicated.
Where any certificate or certifying document submitted in accordance with the provisions of the Patent Law and these Implementing Regulations is in a foreign language, the Patent Administration Department under the State Council may, when it deems necessary, request a Chinese translation of the certificate or the certifying document be submitted within a specified time limit; where the translation is not submitted within the specified time limit, the certificate or certifying document shall be deemed not to have been submitted.
Rule 5
Where any document is sent by mail to the Patent Administration Department under the State Council, the date of mailing indicated by the postmark on the envelope shall be deemed to be the date of filing; where the date of mailing indicated by the postmark on the envelope is illegible, the date on which the Patent Administration Department under the State Council receives the document shall be the date of filing, except where the date of mailing is proved by the party concerned.
Any document of the Patent Administration Department under the State Council may be served by mail, by personal delivery or by other forms. Where any party concerned appoints a patent agency, the document shall be sent to the patent agency; where no patent agency is appointed, the document shall be sent to the liaison person named in the request.
Where any document is sent by mail by the Patent Administration Department under the State Council, the 16th day from the date of mailing shall be presumed to be the date on which the party concerned receives the document.
Where any document is delivered personally in accordance with the provisions of the Patent Administration Department under the State Council, the date of delivery is the date on which the party concerned receives the document.
Where the address of any document is not clear and it cannot be sent by mail, the document may be served by making an announcement. At the expiration of one month from the date of the announcement, the document shall be deemed to be served.
Rule 6
The first day of any time limit prescribed in the Patent Law and these Implementing Regulations shall not be counted in the time limit. Where the time limit is counted by year or by month, it shall expire on the corresponding day of the last month; if there is no corresponding day in that month, the time limit shall expire on the last day of that month; if a time limit expires on an official holiday, it shall expire on the first working day following that official holiday.
Rule 7
Where a time limit prescribed in the Patent Law or these Implementing Regulations or specified by the Patent Administration Department under the State Council is not observed by a party concerned because of force majeure, resulting in loss of his or its rights, he or it may, within two months from the date on which the impediment is removed, at the latest within two years immediately following the expiration of that time limit, state the reasons, together with relevant supporting documents, and request the Patent Administration Department under the State Council to restore his or its rights.
Where a time limit prescribed in the Patent Law or these Implementing Regulations or specified by the Patent Administration Department under the State Council is not observed by a party concerned because of any justified reason, resulting in loss of his or its rights, he or it may, within two months from the date of receipt of a notification from the Patent Administration Department under the State Council, state the reasons and request the Patent Administration Department under the State Council to restore his or its rights.
Where the party concerned makes a request for an extension of a time limit specified by the Patent Administration Department under the State Council, he or it shall, before the time limit expires, state the reasons to the Patent Administration Department under the State Council and go through the relevant formalities.
The provisions of paragraphs one and two of this Rule shall not be applicable to the time limit referred to in Articles 24, 29, 42 and 62 of the Patent Law.
Rule 8
Where an application for a patent for invention relates to the secrets of the State concerning national defense and requires to be kept secret, the application for patent shall be filed with the patent department of national defense. Where any application for patent for invention relating to the secrets of the State concerning national defense and requiring to be kept secret is received by the Patent Administration Department under the State Council, the application shall be forwarded to the patent department of national defense for examination, and the Patent Administration Department under the State Council shall make a decision on the basis of the observations of the examination made by the patent department of national defense.
Subject to the preceding paragraph, the Patent Administration Department under the State Council shall, after receipt of an application for patent for invention which is required to be examined for the purpose of security, send it to the relevant competent department under the State Council for examination. The relevant competent department shall, within four months from the date of receipt of the application, notify the Patent Administration Department under the State Council of the results of the examination. Where the invention for which a patent is applied for is required to be kept secret, the Patent Administration Department under the State Council shall handle it as an application for secret patent and notify the applicant accordingly.
Rule 9
Any invention-creation that is contrary to the laws of the State referred to in Article 5 of the Patent Law shall not include the invention-creation merely because the exploitation of which is prohibited by the laws of the State.
Rule 10
The date of filing referred to in the Patent Law, except for those referred to in Articles 28 and 42, means the priority date where priority is claimed.
The date of filing referred to in these Implementing Regulations, except as otherwise prescribed, means the date of filing prescribed in Article 28 of the Patent Law.
Rule 11
"A service invention-creation made by a person in execution of the tasks of the entity to which he belongs" referred to in Article 6 of the Patent Law means any invention-creation made:
(1) in the course of performing his own duty;
(2) in execution of any task, other than his own duty, which was entrusted to him by the entity to which he belongs;
(3) within one year from his resignation, retirement or change of work, where the invention-creation relates to his own duty or the other task entrusted to him by the entity to which he previously belonged.
"The entity to which he belongs" referred to in Article 6 of the Patent Law includes the entity in which the person concerned is a temporary staff member. "Material and technical means of the entity" referred to in Article 6 of the Patent Law mean the entity's money, equipment, spare parts, raw materials or technical materials which are not disclosed to the public.
Rule 12
"Inventor" or "creator" referred to in the Patent Law means any person who makes creative contributions to the substantive features of an invention-creation. Any person who, during the course of accomplishing the invention-creation, is responsible only for organizational work, or who offers facilities for making use of material and technical means, or who takes part in other auxiliary functions, shall not be considered as inventor or creator.
Rule 13
For any identical invention-creation, only one patent right shall be granted.
Two or more applicants who respectively file, on the same day, applications for patent for the identical invention-creation, as provided for in Article 9 of the Patent Law, shall, after receipt of a notification from the Patent Administration Department under the State Council, hold consultations among themselves to decide the person or persons who shall be entitled to file the application.
Rule 14
Any assignment of the right to apply for a patent or of the patent right, by a Chinese entity or individual, to a foreigner shall be approved by the competent department for foreign trade and economic affairs of the State Council in conjunction with the science and technology administration department of the State Council.
Rule 15
Except for the assignment of the patent right in accordance with Article 10 of the Patent Law, where the patent right is transferred because of any other reason, the person or persons concerned shall, accompanied by relevant certified documents or legal papers, request the Patent Administration Department under the State Council to make a registration of change in the owner of the patent right.
Any license contract for exploitation of the patent which has been concluded by the patentee with an entity or individual shall, within three months from the date of entry into force of the contract, be submitted to the Patent Administration Department under the State Council for the record.
Chapter II
Application for Patent Rule 16 ~ Rule 37Rule 16
Anyone who applies for a patent in written form shall file with the Patent Administration Department under the State Council application documents in two copies.
Anyone who applies for a patent in other forms as provided by the Patent Administration Department under the State Council shall comply with the relevant provisions.
Any applicant who appoints a patent agency for applying for a patent, or for having other patent matters to attend to before the Patent Administration Department under the State Council, shall submit at the same time a power of attorney indicating the scope of the power entrusted.
Where there are two or more applicants and no patent agency is appointed, unless otherwise stated in the request, the applicant named first in the request shall be the representative.
Rule 17
"Other related matters" in the request referred to in Article 26, paragraph two of the Patent Law means:
(1) the nationality of the applicant;
(2) where the applicant is an enterprise or other organization, the name of the country in which the applicant has the principal business office;
(3) where the applicant has appointed a patent agency, the relevant matters which shall be indicated; where no patent agency is appointed, the name, address, postcode and telephone number of the liaison person;
(4) where the priority of an earlier application is claimed, the relevant matters which shall be indicated;
(5) the signature or seal of the applicant or the patent agency;
(6) a list of the documents constituting the application;
(7) a list of the documents appending the application; and
(8) any other related matter which needs to be indicated.
Rule 18
The description of an application for a patent for invention or utility model shall state the title of the invention or utility model, which shall be the same as it appears in the request. The description shall include the following:
(1) technical field: specifying the technical field to which the technical solution for which protection is sought pertains;
(2) background art: indicating the background art which can be regarded as useful for the understanding, searching and examination of the invention or utility model, and when possible, citing the documents reflecting such art;
(3) contents of the invention: disclosing the technical problem the invention or utility model aims to settle and the technical solution adopted to resolve the problem; and stating, with reference to the prior art, the advantageous effects of the invention or utility model;
(4) description of figures: briefly describing each figure in the drawings, if any;
(5) mode of carrying out the invention or utility model: describing in detail the optimally selected mode contemplated by the applicant for carrying out the invention or utility model; where appropriate, this shall be done in terms of examples, and with reference to the drawings, if any;
The manner and order referred to in the preceding paragraph shall be followed by the applicant for a patent for invention or for utility model, and each of the parts shall be preceded by a heading, unless, because of the nature of the invention or utility model, a different manner or order would result in a better understanding and a more economical presentation.
The description of the invention or utility model shall use standard terms and be in clear wording, and shall not contain such references to the claims as: "as described in claim ?", nor shall it contain commercial advertising.
Where an application for a patent for invention contains disclosure of one or more nucleotide and/or amino acid sequences, the description shall contain a sequence listing in compliance with the standard prescribed by the Patent Administration Department under the State Council. The sequence listing shall be submitted as a separate part of the description, and a copy of the said sequence listing in machine-readable form shall also be submitted in accordance with the provisions of the Patent Administration Department under the State Council.
Rule 19
The same sheet of drawings may contain several figures of the invention or utility model, and the figures shall be numbered and arranged in numerical order consecutively as "Figure l, Figure 2, …".
The scale and the distinctness of the drawings shall be as such that a reproduction with a linear reduction in size to two-thirds would still enable all details to be clearly distinguished.
Reference signs not mentioned in the text of the description of the invention or utility model shall not appear in the drawings. Reference signs not mentioned in the drawings shall not appear in the text of the description. Reference signs for the same composite part shall be used consistently throughout the application document.
The drawings shall not contain any other explanatory notes, except words which are indispensable.
Rule 20
The claims shall define clearly and concisely the matter for which protection is sought in terms of the technical features of the invention or utility model.
If there are several claims, they shall be numbered consecutively in Arabic numerals.
The technical terminology used in the claims shall be consistent with that used in the description. The claims may contain chemical or mathematical formulae but no drawings. They shall not, except where absolutely necessary, contain such references to the description or drawings as: "as described in part of the description", or "as illustrated in Figure of the drawings".
The technical features mentioned in the claims may, in order to facilitate quicker understanding of the claim, make reference to the corresponding reference signs in the drawings of the description.
Such reference signs shall follow the corresponding technical features and be placed in parentheses.
They shall not be construed as limiting the claims.
Rule 21
The claims shall have an independent claim, and may also contain dependent claims.
The independent claim shall outline the technical solution of an invention or utility model and state the essential technical features necessary for the solution of its technical problem.
The dependent claim shall, by additional technical features, further define the claim which it refers to.
Rule 22
An independent claim of an invention or utility model shall contain a preamble portion and a characterizing portion, and be presented in the following form:
(1) a preamble portion: indicating the title of the claimed subject matter of the technical solution of the invention or utility model, and those technical features which are necessary for the definition of the claimed subject matter but which, in combination, are part of the most related prior art;
(2) a characterizing portion: stating, in such words as "characterized in that..." or in similar expressions, the technical features of the invention or utility model, which distinguish it from the most related prior art. Those features, in combination with the features stated in the preamble portion, serve to define the scope of protection of the invention or utility model.
Where the manner specified in the preceding paragraphs is not appropriate to be followed because of the nature of the invention or utility model, an independent claim may be presented in a different manner.
An invention or utility model shall have only one independent claim, which shall precede all the dependent claims relating to the same invention or utility model.
Rule 23
Any dependent claim of an invention or utility model shall contain a reference portion and a characterizing portion, and be presented in the following manner:
(l) a reference portion: indicating the serial number(s) of the claim(s) referred to, and the title of the subject matter;
(2) a characterizing portion: stating the additional technical features of the invention or utility model.
Any dependent claim shall only refer to the preceding claim or claims. Any multiple dependent claims, which refers to two or more claims, shall refer to the preceding one in the alternative only, and shall not serve as a basis for any other multiple dependent claims.
Rule 24
The abstract shall consist of a summary of the disclosure as contained in the application for patent for invention or utility model. The summary shall indicate the title of the invention or utility model, and the technical field to which the invention or utility model pertains, and shall be drafted in a way which allows the clear understanding of the technical problem, the gist of the technical solution of that problem, and the principal use or uses of the invention or utility model.
The abstract may contain the chemical formula which best characterizes the invention. In an application for a patent which contains drawings, the applicant shall provide a figure which best characterizes the technical features of the invention or utility model. The scale and the distinctness of the figure shall be as such that a reproduction with a linear reduction in size to 4cm x 6cm would still enable all details to be clearly distinguished. The whole text of the abstract shall contain not more than 300 words. There shall be no commercial advertising in the abstract.
Rule 25
Where an invention for which a patent is applied for concerns a new biological material which is not available to the public and which cannot be described in the application in such a manner as to enable the invention to be carried out by a person skilled in the art, the applicant shall, in addition to the other requirements provided for in the Patent Law and these Implementing Regulations, go through the following formalities:
(1) depositing a sample of the biological material with a depositary institution designated by the Patent Administration Department under the State Council before, or at the latest, on the date of filing (or the priority date where priority is claimed), and submit at the time of filing or at the latest, within four months from the filing date, a receipt of deposit and the viability proof from the depository institution; where they are not submitted within the specified time limit, the sample of the biological material shall be deemed not to have been deposited;
(2) giving in the application document relevant information of the characteristics of the biological material;
(3) indicating, where the application relates to the deposit of the biological material, in the request and the description the scientific name (with its Latin name) and the title and address of the depositary institution, the date on which the sample of the biological material was deposited and the accession number of the deposit; where, at the time of filing, they are not indicated, they shall be supplied within four months from the date of filing; where after the expiration of the time limit they are not supplied, the sample of the biological material shall be deemed not to have been deposited.
Rule 26
Where the applicant for a patent for invention has deposited a sample of the biological material in accordance with the provisions of Rule 25 of these Implementing Regulations, and after the application for patent for invention is published, any entity or individual that intends to make use of the biological material to which the application relates, for the purpose of experiment, shall make a request to the Patent Administration Department under the State Council, containing the following items:
(1) the name and address of the requesting person;
(2) an undertaking not to make the biological material available to any other person;
(3) an undertaking to use the biological material for experimental purpose only before the grant of the patent right.
Rule 27
The size of drawings or photographs of a design submitted in accordance with the provisions of Article 27 of the Patent Law shall not be smaller than 3cm x 8cm, nor larger than l5cm x 22cm.
Where an application for a patent for design seeking concurrent protection of colors is filed, a drawing or photograph in color shall be submitted in two copies.
The applicant shall, in respect of the subject matter of the product incorporating the design which is in need of protection, submit the relevant views and stereoscopic drawings or photographs, so as to clearly show the subject matter for which protection is sought.
Rule 28
Where an application for a patent for design is filed, a brief explanation of the design shall, when necessary, be made.
The brief explanation of the design shall include the essential portion of the design, the colors for which protection is sought and the omission of the view of the product incorporating the design. The brief explanation shall not contain any commercial advertising and shall not be used to indicate the function of the product.
Rule 29
Where the Patent Administration Department under the State Council deems necessary, it may require the applicant for a patent for design to submit a sample or model of the product incorporating the design. The volume of the sample or model submitted shall not exceed 30cm x 30cm x 30cm, and its weight shall not surpass l5 kilograms. Articles that are easy to get rotten or broken or articles that are dangerous shall not be submitted as sample or model.
Rule 30
The existing technology referred to in Article 22, paragraph three of the Patent Law means any technology which has been publicly disclosed in publications in the country or abroad, or has been publicly used or made known to the public by any other means in the country, before the date of filing (or the priority date where priority is claimed), that is, prior art.
Rule 31
The academic or technological meeting referred to in Article 24, subparagraph (2) of the Patent Law means any academic or technological meeting organized by a competent department concerned of the State Council or by a national academic or technological association.
Where any invention-creation for which a patent is applied falls under the provisions of Article 24, subparagraph (l) or (2) of the Patent Law, the applicant shall, when filing the application, make a declaration and, within a time limit of two months from the date of filing, submit certifying documents issued by the entity which organized the international exhibition or academic or technological meeting, stating the fact that the invention-creation was exhibited or published and with the date of its exhibition or publication.
Where any invention-creation for which a patent is applied falls under the provisions of Article 24, subparagraph (3) of the Patent Law, the Patent Administration Department under the State Council may, when it deems necessary, require the applicant to submit the relevant certifying documents within the specified time limit.
Where the applicant fails to make a declaration and submit certifying documents as required in paragraph two of this Rule, or fails to submit certifying documents within the specified time limit as required in paragraph three of this Rule, the provisions of Article 24 of the Patent Law shall not apply to the application.
Rule 32
Where any applicant goes through the formalities of claims priority in accordance with the provisions of Article 30 of the Patent Law, he or it shall, in his or its written declaration, indicate the date and the number of the application which was first filed (hereinafter referred to as the earlier application) and the country in which the application was filed. If the written declaration does not contain the filing date of the earlier application and the name of the country in which the application was filed, the declaration shall be deemed not to have been made.
Where the foreign priority is claimed, the copy of the earlier application documents submitted by the applicant shall be certified by the competent authority of the foreign country in which the application was filed. Where in the certifying material submitted, the name of the earlier applicant is not the same as that of the later one, the applicant shall submit document certifying the assignment of priority. Where the domestic priority is claimed, the copy of the earlier application document shall be prepared by the Patent Administration Department under the State Council.
Rule 33
An applicant may claim one or more priorities for an application for a patent; where multiple priorities are claimed, the priority period for the application shall be calculated from the earliest priority date.
Where an applicant claims the right of domestic priority, if the earlier application is one for a patent for invention, he or it may file an application for a patent for invention or utility model for the same subject matter; if the earlier application is one for a patent for utility model, he or it may file an application for a patent for utility model or invention for the same subject matter. However, when the later application is filed, if the subject matter of the earlier application falls under any of the following, it may not be taken as the basis for claiming domestic priority:
(1) where the applicant has claimed foreign or domestic priority;
(2) where it has been granted a patent right;
(3) where it is the subject matter of a divisional application filed as prescribed.
Where the domestic priority is claimed, the earlier application shall be deemed to be withdrawn from the date on which the later application is filed.
Rule 34
Where an application for a patent is filed or the right of foreign priority is claimed by an applicant having no habitual residence or business office in China, the Patent Administration Department under the State Council may, when it deems necessary, require the applicant to submit the following documents:
(1) a certificate concerning the nationality of the applicant;
(2) a document certifying the seat of the business office or the headquarters, if the applicant is an enterprise or other organization;
(3) a document certifying that the country, to which the foreigner, foreign enterprise or other foreign organization belongs, recognizes that Chinese entities and individuals are, under the same conditions as those applied to its nationals, entitled to the patent right, the right of priority and other related rights in that country.
Rule 35
Two or more inventions or utility models belonging to a single general inventive concept which may be filed as one application in accordance with the provision of Article 3l, paragraph one of the Patent Law shall be technically inter-related and contain one or more of the same or corresponding special technical features. The expression "special technical features" shall mean those technical features that define a contribution which each of those inventions or utility models, considered as a whole, makes over the prior art.
Rule 36
The expression "the same class" referred to in Article 3l, paragraph two of the Patent Law means that the product incorporating the designs belongs to the same subclass in the classification of products for designs. The expression "be sold or used in sets" means that the products incorporating the designs have the same designing concept and are customarily sold and used at the same time.
Where two or more designs are filed as one application in accordance with the provision of Article 3l, paragraph two of the Patent Law, they shall be numbered consecutively and the numbers shall precede the titles of the view of the product incorporating the design.
Rule 37
When withdrawing an application for a patent, the applicant shall submit to the Patent Administration Department under the State Council a declaration to that effect stating the title of the invention-creation, the filing number and the date of filing.
Where a declaration to withdraw an application for a patent is submitted after the preparations for the publication of the application document has been completed by the Patent Administration Department under the State Council, the application document shall be published as scheduled. However, the declaration withdrawing the application for patent shall be published in the next issue of the Patent Gazette.
Chapter III
Examination and Approval of Application for Patent Rule 38 ~ Rule 57Rule 38
Where any of the following events occurs, a person who makes examination or hears a case in the procedures of preliminary examination, examination as to substance, reexamination or invalidation shall, on his own initiative or upon the request of the parties concerned or any other interested person, be excluded from excising his function:
(1) where he is a near relative of the party concerned or the agent of the party concerned;
(2) where he has an interest in the application for patent or the patent right;
(3) where he has any other kinds of relations with the party concerned or with the agent of the party concerned that may influence impartial examination and hearing.
(4) where a member of the Patent Reexamination Board who has taken part in the examination of the same application.
Rule 39
Upon the receipt of an application for a patent for invention or utility model consisting of a request, a description (drawings must be included in an application for utility model) and one or more claims, or an application for a patent for design consisting of a request and one or more drawings or photographs showing the design, the Patent Administration Department under theState Council shall accord the date of filing, issue a filing number, and notify the applicant.
Rule 40
In any of the following circumstances, the Patent Administration Department under the State Council shall refuse to accept the application and notify the applicant accordingly:
(1) where the application for a patent for invention or utility model does not contain a request, a description (the description of utility model does not contain drawings) or claims, or the application for a patent for design does not contain a request, drawings or photographs;
(2) where the application is not written in Chinese;
(3) where the application is not in conformity with the provisions of Rule120, paragraph one of these Implementing Regulations;
(4) where the request does not contain the name and address of the applicant;
(5) where the application is obviously not in conformity with the provisions of Article 18, or of Article l9, paragraph one of the Patent Law;
(6) where the kind of protection (patent for invention, utility model or design) of the application for a patent is not clear and definite or cannot be ascertained.
Rule 41
Where the description states that it contains explanatory notes to the drawings but the drawings or part of them are missing, the applicant shall, within the time limit specified by the Patent Administration Department under the State Council, either furnish the drawings or make a declaration for the deletion of the explanatory notes to the drawings. If the drawings are submitted later, the date of their delivery at, or mailing to, the Patent Administration Department under the State Council shall be the date of filing of the application; if the explanatory notes to the drawings are to be deleted, the initial date of filing shall be retained.
Rule 42
Where an application for a patent contains two or more inventions, utility models or designs, the applicant may, before the expiration of the time limit provided for in Rule 54, paragraph one of these Implementing Regulations, submit to the Patent Administration Department under the State Council a divisional application. However, where an application for patent has been rejected, withdrawn or is deemed to have been withdrawn, no divisional application may be filed.
If the Patent Administration Department under the State Council finds that an application for a patent is not in conformity with the provisions of Article 3l of the Patent Law or of Rule 35 or 36 of these Implementing Regulations, it shall invite the applicant to amend the application within a specified time limit; if the applicant fails to make any response after the expiration of the specified time limit, the application shall be deemed to have been withdrawn.
The divisional application may not change the kind of protection of the initial application.
Rule 43
A divisional application filed in accordance with the provisions of Rule 42 of these Implementing Regulations shall be entitled to the filing date and, if priority is claimed, the priority date of the initial application, provided that the divisional application does not go beyond the scope of disclosure contained in the initial application.
The divisional application shall go through all the formalities in accordance with the provisions of the Patent Law and these Implementing Regulations.
The filing number and the date of filing of the initial application shall be indicated in the request of the divisional application. When the divisional application is filed, it shall be accompanied by a copy of the initial application; if priority is claimed for the initial application, a copy of the priority document of the initial application shall also be submitted.
Rule 44
"Preliminary examination" referred to in Articles 34 and 40 of the Patent Law means the check of an application for a patent to see whether or not it contains the documents as provided for in Articles 26 or 27 of the Patent Law and other necessary documents, and whether or not those documents are in the prescribed form; such check shall also include the following:
(1) whether or not any application for a patent for invention obviously falls under Articles 5 or 25 of the Patent Law, or is not in conformity with the provisions of Article l8 or of Article l9, paragraph one of the Patent Law, or is obviously not in conformity with the provisions of Article 3l, paragraph one, or Article 33 of the Patent Law, or of Rule 2, paragraph one, or Rule 18, or Rule 20 of these Implementing Regulations;
(2) whether or not any application for a patent for utility model obviously falls under Article 5 or 25 of the Patent Law, or is not in conformity with the provisions of Article l8 or of Article l9, paragraph one of the Patent Law, or is obviously not in conformity with the provisions of Article 26, paragraph three or four, or of Article 3l, paragraph one, or of Article 33 of the Patent Law, or of Rule 2, paragraph two, or of Rule l3, paragraph one, or of Rule l8 to 23, or of Rule 43, paragraph one of these Implementing Regulations, or is not entitled to a patent right in accordance with the provisions of Article 9 of the Patent Law;
(3) whether or not any application for a patent for design obviously falls under Article 5 of the Patent Law, or is not in conformity with the provisions of Article l8 or of Article l9, paragraph one of the Patent Law, or is obviously not in conformity with the provisions of Article 3l, paragraph two, or of Article 33 of the Patent Law, or of Rule 2, paragraph three, or of Rule l3, paragraph one, or of Rule 43, paragraph one of these Implementing Regulations, or is not entitled to a patent right in accordance with the provisions of Article 9 of the Patent Law.
The Patent Administration Department under the State Council shall notify the applicant of its opinions after checking his or its application and invite him or it to state his or its observations or to correct his or its application within the specified time limit. If the applicant fails to make any response within the specified time limit, the application shall be deemed to have been withdrawn. Where, after the applicant has made his or its observations or the corrections, the Patent Administration Department under the State Council still finds that the application is not in conformity with the provisions of the Articles and the Rules cited in the preceding subparagraphs, the application shall be rejected.
Rule 45
Apart from the application for patent, any document relating to the patent application which is submitted to the Patent Administration Department under the State Council , shall, in any of the following circumstances, be deemed not to have been submitted:
(1) where the document is not presented in the prescribed form or the indications therein are not in conformity with the prescriptions;
(2) where no certifying document is submitted as prescribed.
The Patent Administration Department under the State Council shall notify the applicant of its opinion after checking that the document is deemed not to have been submitted.
Rule 46
Where the applicant requests an earlier publication of its or his application for a patent for invention, a statement shall be made to the Patent Administration Department under the State Council. The Patent Administration Department under the State Council shall, after preliminary examination of the application, publish it immediately, unless it is to be rejected.
Rule 47
The applicant shall, when indicating in accordance with Article 27 of the Patent Law the product incorporating the design and the class to which that product belongs, refer to the classification of products for designs published by the Patent Administration Department under the State Council. Where no indication, or an incorrect indication, of the class to which the product incorporating the design belongs is made, the Patent Administration Department under the State Council shall supply the indication or correct it.
Rule 48
Any person may, from the date of publication of an application for a patent for invention till the date of announcing the grant of the patent right, submit to the Patent Administration Department under the State Council his observations, with reasons therefor, on the application which is not in conformity with the provisions of the Patent Law.
Rule 49
Where the applicant for a patent for invention cannot furnish, for justified reasons, the documents concerning any search or results of any examination specified in Article 36 of the Patent Law, it or he shall make a statement to the Patent Administration Department under the State Council and submit them when the said documents are available.
Rule 50
The Patent Administration Department under the State Council shall, when proceeding on its own initiative to examine an application for a patent in accordance with the provisions of Article 35, paragraph two of the Patent Law, notify the applicant accordingly.
Rule 51
When a request for examination as to substance is made, and that, within the time limit of three months after the receipt of the notification of the Patent Administration Department under the State Council, the application has entered into examination as to substance, the applicant for a patent for invention may amend the application for a patent for invention on its or his own initiative.
Within two months from the date of filing, the applicant for a patent for utility model or design may amend the application for a patent for utility model or design on its or his own initiative.
Where the applicant amends the application after receiving the notification of opinions of the examination as to substance of the Patent Administration Department under the State Council, he or it shall make the amendment as required by the notification.
The Patent Administration Department under the State Council may, on its own initiative, correct the obvious clerical mistakes and symbol mistakes in the documents of application for a patent. Where the Patent Administration Department under the State Council corrects mistakes on its own initiative, it shall notify the applicant.
Rule 52
When an amendment to the description or the claims in an application for a patent for invention or utility model is made, a replacement sheet in prescribed form shall be submitted, unless the amendment concerns only the alteration, insertion or deletion of a few words. Where an amendment to the drawings or photographs of an application for a patent for design is made, a replacement sheet shall be submitted as prescribed.
Rule 53
In accordance with the provisions of Article 38 of the Patent Law, the circumstances where an application for a patent for invention shall be rejected by the Patent Administration Department under the State Council after examination as to substance are as follows:
(1) where the application does not comply with the provisions of Rule 2, paragraph one of these Implementing Regulations;
(2) where the application falls under the provisions of Article 5 or 25 of the Patent Law, or it does not comply with the provisions of Article 22 of the Patent Law or of Rule 13, paragraph one, or of Rule 20, paragraph one, or of Rule 21, paragraph two of these Implementing Regulations, or the applicant is not entitled to a patent right in accordance with the provisions of Article 9 of the Patent Law;
(3) where the application does not comply with the provisions of Article 26, paragraph three or four, or of Article 3l, paragraph one of the Patent Law;
(4) where the amendment to the application does not comply with the provisions of Article 33 of the Patent Law, or the divisional application does not comply with the provisions of Rule 43, paragraph one of these Implementing Regulations.
Rule 54
After the Patent Administration Department under the State Council issues the notification to grant the patent right, the applicant shall go through the formalities of registration within two months from the date of receipt of the notification. If the applicant completes the formalities of registration within the said time limit, the Patent Administration Department under the State Council shall grant the patent right, issue the patent certificate and announce it.
If the applicant does not go through the formalities of registration within the time limit, he or it shall be deemed to have abandoned its or his right to obtain the patent right.
Rule 55
After the announcement of the decision to grant a patent for utility model, the patentee of the said patent for utility model may request the Patent Administration Department under the State Council to make a search report on the utility model patent.
Where such person requests for a search report on a utility model patent, he shall submit a request, indicating the patent number of the said patent for utility model. Each request shall be limited for one patent for utility model.
After receiving a request for a search report on a utility model patent, the Patent Administration Department under the State Council shall proceed to make an examination of the request. Where the request does not comply with the requirements as prescribed, the said department shall notify the requesting person to amend the request within a specified time limit.
Rule 56
Where, after examination, the request for a search report on a utility model patent complies with the provisions, the Patent Administration Department under the State Council shall promptly make a search report on the utility model patent.
Where the Patent Administration Department under the State Council finds, after search, that the patent for utility model concerned does not comply with the provisions of Article 22 of the Patent Law concerning novelty or inventiveness, it shall cite the documents considered to be relevant, state the reasons therefor and send the copies of the cited relevant documents together with the report.
Rule 57
The Patent Administration Department under the State Council shall correct promptly the mistakes in the patent announcements and documents issued by it once they are discovered, and the corrections shall be announced.
Chapter IV
Reexamination of Patent Application and Invalidation of Patent Right Rule 58 ~ Rule 71Rule 58
The Patent Reexamination Board shall consist of technical and legal experts appointed by the Patent Administration Department under the State Council. The person responsible for the Patent Administration Department under the State Council shall be the Director of the Board.
Rule 59
Where the applicant requests the Patent Reexamination Board to make a reexamination in accordance with the provisions of Article 41 of the Patent Law, it or he shall file a request for reexamination, state the reasons and, when necessary, attach the relevant supporting documents.
Where the request for reexamination does not comply with the prescribed form, the person making the request shall rectify it within the time limit fixed by the Patent Reexamination Board. If the requesting person fails to meet the time limit for making rectification, the request for reexamination shall be deemed not to have been filed.
Rule 60
The person making the request may amend its or his application at the time when it or he requests reexamination or makes responses to the notification of reexamination of the Patent Reexamination Board. However, the amendments shall be limited only to remove the defects pointed out in the decision of rejection of the application, or in the notification of reexamination.
The amendments to the application for patent shall be in two copies.
Rule 61
The Patent Reexamination Board shall remit the request for reexamination which the Board has received to the examination department of the Patent Administration Department under the State Council which has made the examination of the application concerned to make an examination. Where that examination department agrees to revoke its former decision upon the request of the person requesting reexamination, the Patent Reexamination Board shall make a decision accordingly and notify the requesting person.
Rule 62
Where, after reexamination, the Patent Reexamination Board finds that the request does not comply with the provisions of the Patent Law and these Implementing Regulations, it shall invite the person requesting reexamination to submit his observations within a specified time limit. If the time limit for making response is not met, the request for reexamination shall be deemed to have been withdrawn. Where, after the requesting person has made its observations and amendments, the Patent Reexamination Board still finds that the request does not comply with the provisions of the Patent Law and these Implementing Regulations, it shall make a decision of reexamination to maintain the earlier decision rejecting the application.
Where, after reexamination, the Patent Reexamination Board finds that the decision rejecting the application does not comply with the provisions of the Patent Law and these Implementing Regulations, or that the amended application has removed the defects as pointed out by the decision rejecting the application, it shall make a decision to revoke the decision rejecting the application, and ask the examination department which has made the examination to continue the examination procedure.
Rule 63
At any time before the Patent Reexamination Board makes its decision on the request for reexamination, the requesting person may withdraw his request for reexamination.
Where the requesting person withdraws his request for reexamination before the Patent Reexamination Board makes its decision, the procedure of reexamination is terminated.
Rule 64
Anyone requesting invalidation or part invalidation of a patent right in accordance with the provisions of Article 45 of the Patent Law shall submit a request and the necessary evidence in two copies. The request for invalidation shall state in detail the grounds for filing the request, making reference to all the evidence as submitted, and indicate the piece of evidence on which each ground is based.
The grounds on which the request for invalidation is based, referred to in the preceding paragraph, mean that the invention-creation for which the patent right is granted does not comply with the provisions of Article 22, Article 23, or of Article 26, paragraph three or four, or of Article 33 of the Patent Law, or of Rule 2, or of Rule l3, paragraph one, or of Rule 20, paragraph one, or of Rule 21, paragraph two of these Implementing Regulations; or the invention-creation falls under the provisions of Articles 5 or 25 of the Patent Law; or the applicant is not entitled to be granted the patent right in accordance with the provisions of Article 9 of the Patent Law.
Rule 65
Where the request for invalidation does not comply with the provisions of Rule 64 of these Implementing Regulations, the Patent Reexamination Board shall not accept it.
Where, after a decision on any request for invalidation of the patent right is made, invalidation based on the same facts and evidence is requested once again, the Patent Reexamination Board shall not accept it.
Where a request for invalidation of a patent for design is based on the ground that the patent for design is in conflict with a prior right of another person, but no effective ruling or judgment is submitted to prove such conflict of rights, the Patent Reexamination Board shall not accept it.
Where the request for invalidation of the patent right does not comply with the prescribed form, the person making the request shall rectify it within the time limit specified by the Patent Reexamination Board. If the rectification fails to be made within the time limit, the request for invalidation shall be deemed not to have been made.
Rule 66
After a request for invalidation is accepted by the Patent Reexamination Board, the person making the request may add reasons or supplement evidence within one month from the date when the request for invalidation is filed. Additional reasons or evidence which are submitted after the specified time limit may be disregarded by the Patent Reexamination Board.
Rule 67
The Patent Reexamination Board shall send a copy of the request for invalidation of the patent right and copies of the relevant documents to the patentee and invite it or him to present its or his observations within a specified time limit.
The patentee and the person making request for invalidation shall, within the specified time limit, make responses to the notification concerning transmitted documents or the notification concerning the examination of the request for invalidation sent by the Patent Reexamination Board. Where no response is made within the specified time limit, the examination of the Patent Reexamination Board will not be affected.
Rule 68
In the course of the examination of the request for invalidation, the patentee for the patent for invention or utility model concerned may amend its or his claims, but may not broaden the scope of patent protection.
The patentee for the patent for invention or utility model concerned may not amend its or his description or drawings. The patentee for the patent for design concerned may not amend its or his drawings, photographs or the brief explanation of the design.
Rule 69
The Patent Reexamination Board may, at the request of the parties concerned or in accordance with the needs of the case, decide to hold an oral procedure in respect of a request for invalidation.
Where the Patent Reexamination Board decides to hold an oral procedure in respect of a request for invalidation, it shall send notifications to the parties concerned, indicating the date and place of the oral procedure to be held. The parties concerned shall make response to the notification within the specified time limit.
Where the person requesting invalidation fails to make response to the notification of the oral procedure sent by the Patent Reexamination Board within the specified time limit, and fails to take part in the oral procedure, the request for invalidation shall be deemed to have been withdrawn. Where the patentee fails to take part in the oral procedure, the Patent Reexamination Board may proceed to examine by default.
Rule 70
In the course of the examination of a request for invalidation, the time limit specified by the Patent Reexamination Board shall not be extended.
Rule 71
The person requesting invalidation may withdraw his request before the Patent Reexamination Board makes a decision on it.
Where the person requesting invalidation withdraws his request before the Patent Reexamination Board makes a decision on it, the examination of the request for invalidation is terminated.
Chapter V
Reexamination of Patent Application and Invalidation of Patent Right Rule 58 ~ Rule 71Rule 58
The Patent Reexamination Board shall consist of technical and legal experts appointed by the Patent Administration Department under the State Council. The person responsible for the Patent Administration Department under the State Council shall be the Director of the Board.
Rule 59
Where the applicant requests the Patent Reexamination Board to make a reexamination in accordance with the provisions of Article 41 of the Patent Law, it or he shall file a request for reexamination, state the reasons and, when necessary, attach the relevant supporting documents.
Where the request for reexamination does not comply with the prescribed form, the person making the request shall rectify it within the time limit fixed by the Patent Reexamination Board. If the requesting person fails to meet the time limit for making rectification, the request for reexamination shall be deemed not to have been filed.
Rule 60
The person making the request may amend its or his application at the time when it or he requests reexamination or makes responses to the notification of reexamination of the Patent Reexamination Board. However, the amendments shall be limited only to remove the defects pointed out in the decision of rejection of the application, or in the notification of reexamination.
The amendments to the application for patent shall be in two copies.
Rule 61
The Patent Reexamination Board shall remit the request for reexamination which the Board has received to the examination department of the Patent Administration Department under the State Council which has made the examination of the application concerned to make an examination. Where that examination department agrees to revoke its former decision upon the request of the person requesting reexamination, the Patent Reexamination Board shall make a decision accordingly and notify the requesting person.
Rule 62
Where, after reexamination, the Patent Reexamination Board finds that the request does not comply with the provisions of the Patent Law and these Implementing Regulations, it shall invite the person requesting reexamination to submit his observations within a specified time limit. If the time limit for making response is not met, the request for reexamination shall be deemed to have been withdrawn. Where, after the requesting person has made its observations and amendments, the Patent Reexamination Board still finds that the request does not comply with the provisions of the Patent Law and these Implementing Regulations, it shall make a decision of reexamination to maintain the earlier decision rejecting the application.
Where, after reexamination, the Patent Reexamination Board finds that the decision rejecting the application does not comply with the provisions of the Patent Law and these Implementing Regulations, or that the amended application has removed the defects as pointed out by the decision rejecting the application, it shall make a decision to revoke the decision rejecting the application, and ask the examination department which has made the examination to continue the examination procedure.
Rule 63
At any time before the Patent Reexamination Board makes its decision on the request for reexamination, the requesting person may withdraw his request for reexamination.
Where the requesting person withdraws his request for reexamination before the Patent Reexamination Board makes its decision, the procedure of reexamination is terminated.
Rule 64
Anyone requesting invalidation or part invalidation of a patent right in accordance with the provisions of Article 45 of the Patent Law shall submit a request and the necessary evidence in two copies. The request for invalidation shall state in detail the grounds for filing the request, making reference to all the evidence as submitted, and indicate the piece of evidence on which each ground is based.
The grounds on which the request for invalidation is based, referred to in the preceding paragraph, mean that the invention-creation for which the patent right is granted does not comply with the provisions of Article 22, Article 23, or of Article 26, paragraph three or four, or of Article 33 of the Patent Law, or of Rule 2, or of Rule l3, paragraph one, or of Rule 20, paragraph one, or of Rule 21, paragraph two of these Implementing Regulations; or the invention-creation falls under the provisions of Articles 5 or 25 of the Patent Law; or the applicant is not entitled to be granted the patent right in accordance with the provisions of Article 9 of the Patent Law.
Rule 65
Where the request for invalidation does not comply with the provisions of Rule 64 of these Implementing Regulations, the Patent Reexamination Board shall not accept it.
Where, after a decision on any request for invalidation of the patent right is made, invalidation based on the same facts and evidence is requested once again, the Patent Reexamination Board shall not accept it.
Where a request for invalidation of a patent for design is based on the ground that the patent for design is in conflict with a prior right of another person, but no effective ruling or judgment is submitted to prove such conflict of rights, the Patent Reexamination Board shall not accept it.
Where the request for invalidation of the patent right does not comply with the prescribed form, the person making the request shall rectify it within the time limit specified by the Patent Reexamination Board. If the rectification fails to be made within the time limit, the request for invalidation shall be deemed not to have been made.
Rule 66
After a request for invalidation is accepted by the Patent Reexamination Board, the person making the request may add reasons or supplement evidence within one month from the date when the request for invalidation is filed. Additional reasons or evidence which are submitted after the specified time limit may be disregarded by the Patent Reexamination Board.
Rule 67
The Patent Reexamination Board shall send a copy of the request for invalidation of the patent right and copies of the relevant documents to the patentee and invite it or him to present its or his observations within a specified time limit.
The patentee and the person making request for invalidation shall, within the specified time limit, make responses to the notification concerning transmitted documents or the notification concerning the examination of the request for invalidation sent by the Patent Reexamination Board. Where no response is made within the specified time limit, the examination of the Patent Reexamination Board will not be affected.
Rule 68
In the course of the examination of the request for invalidation, the patentee for the patent for invention or utility model concerned may amend its or his claims, but may not broaden the scope of patent protection.
The patentee for the patent for invention or utility model concerned may not amend its or his description or drawings. The patentee for the patent for design concerned may not amend its or his drawings, photographs or the brief explanation of the design.
Rule 69
The Patent Reexamination Board may, at the request of the parties concerned or in accordance with the needs of the case, decide to hold an oral procedure in respect of a request for invalidation.
Where the Patent Reexamination Board decides to hold an oral procedure in respect of a request for invalidation, it shall send notifications to the parties concerned, indicating the date and place of the oral procedure to be held. The parties concerned shall make response to the notification within the specified time limit.
Where the person requesting invalidation fails to make response to the notification of the oral procedure sent by the Patent Reexamination Board within the specified time limit, and fails to take part in the oral procedure, the request for invalidation shall be deemed to have been withdrawn. Where the patentee fails to take part in the oral procedure, the Patent Reexamination Board may proceed to examine by default.
Rule 70
In the course of the examination of a request for invalidation, the time limit specified by the Patent Reexamination Board shall not be extended.
Rule 71
The person requesting invalidation may withdraw his request before the Patent Reexamination Board makes a decision on it.
Where the person requesting invalidation withdraws his request before the Patent Reexamination Board makes a decision on it, the examination of the request for invalidation is terminated.
Chapter VI
Reward and Remuneration of Inventors or Creators of Service Inventions-CreationsRule 74
The State-owned enterprise or institution to which a patent right is granted shall, within three months from the date of the announcement of the grant of the patent right, award to the inventor or creator of a service invention-creation a sum of money as prize. The sum of money prize for a patent for invention shall not be less than RMB 2000 yuan; the sum of money prize for a patent for utility model or design shall not be less than RMB 500 yuan.
Where an invention-creation is made on the basis of an inventor's or creator's proposal adopted by the entity to which he belongs, the State-owned enterprise or institution to which a patent right is granted shall award to him a money prize on favorable terms.
For the money prize awarded to the inventor or creator, the enterprise may have it included into its production cost, and the institution may have it disbursed out of its operating expenses.
Rule 75
The State-owned enterprise or institution to which a patent right is granted shall, after exploiting the patent for invention-creation within the duration of the patent right, draw each year from the profits after taxation earned from exploitation of the invention or utility model a percentage of not less than 2%, or from the profits after taxation earned from exploitation of the design a percentage of not less than 0.2%, and award it to the inventor or creator as remuneration. The entity may, as an alternative, by making reference to the said percentage, award a lump sum of money to the inventor or creator as remuneration once and for all.
Rule 76
Where any State-owned enterprise or institution to which a patent right is granted authorizes any other entity or individual to exploit its patent, it shall draw from the profits it receives for exploitation of the said patent after taxation a percentage of not less than 10% and award it to the inventor or creator as remuneration.
Rule 77
The provisions of this Chapter may be implemented by any other Chinese entity by making reference thereto.
Chapter VII
Protection of Patent Right Rule 78 ~ Rule 87Rule 78
The administrative authority for patent affairs referred to in the Patent Law and these Implementing Regulations means the department responsible for the administrative work concerning patent affairs set up by the people's government of any province, autonomous region, or municipality directly under the Central Government, or by the people's government of any city which consists of districts, has a large amount of patent administration work to attend to and has the ability to deal with the matter.
Rule 79
In addition to the provisions of Article 57 of the Patent Law, the administrative authority for patent affairs may also mediate in the following patent disputes at the request of the parties concerned:
(1) any dispute over the ownership of the right to apply for patent and the patent right;
(2) any dispute over the qualification of the inventor or creator;
(3) any dispute over the award and remuneration of the inventor or creator of a service invention-creation;
(4) any dispute over the appropriate fee to be paid for the exploitation of an invention after the publication of the application for patent but before the grant of patent right.
In respect of the dispute referred to in subparagraph (4), where the patentee requests the administrative authority for patent affairs to mediate, the request shall be made after the grant of the patent right.
Rule 80
The Patent Administration Department under the State Council shall provide professional guidance to the administrative authorities for patent affairs in handling and mediating patent disputes.
Rule 81
Where any party concerned requests handling or mediation of a patent dispute, it shall fall under the jurisdiction of the administrative authority for patent affairs where the requested party has his location or where the act of infringement has taken place.
Where two or more administrative authorities for patent affairs all have jurisdiction over a patent dispute, any party concerned may file his or its request with one of them to handle or mediate the matter. Where requests are filed with two or more administrative authorities for patent affairs, the administrative authority for patent affairs that first accepts the request shall have jurisdiction.
Where administrative authorities for patent affairs have a dispute over their jurisdiction, the administrative authority for patent affairs of their common higher level people's government shall designate the administrative authority for patent affairs to exercise the jurisdiction; if there is no such administrative authority for patent affairs of their common higher level people's government, the Patent Administration Department under the State Council shall designate the administrative authority for patent affairs to exercise the jurisdiction.
Rule 82
Where, in the course of handling a patent infringement dispute, the defendant requests invalidation of the patent right and his request is accepted by the Patent Reexamination Board, he may request the administrative authority for patent affairs concerned to suspend the handling of the matter.
If the administrative authority for patent affairs considers that the reasons set forth by the defendant for the suspension are obviously untenable, it may not suspend the handling of the matter.
Rule 83
Where any patentee affixes a patent marking on the patented product or on the package of that product in accordance with the provisions of Article 15 of the Patent Law, he or it shall make the affixation in the manner as prescribed by the Patent Administration Department under the State Council.
Rule 84
Any of the following is an act of passing off the patent of another person as one's own:
(1) without authorization, indicating the patent number of another person on the product or on the package of that product made or sold by him or it;
(2) without authorization, using the patent number of another person in the advertisement or in any other promotional materials of his or its product, so as to mislead other persons to regard the technology concerned as the patented technology of another person;
(3) without authorization, using the patent number of another person in the contract entered into by him or it , so as to mislead other persons to regard the technology referred to in the contract as the patented technology of another person;
(4) counterfeiting or transforming any patent certificate, patent document or patent application document of another person.
Rule 85
Any of the following is an act of passing a non-patented product off as patented product or passing a non-patented process off as patented process:
(1) making or selling non-patented products which are affixed with patent marking;
(2) continuing to affix patent marking on the products that are made or sold after the patent right concerned has been declared invalid;
(3) passing any non-patented technology off as patented technology in the advertisements or in any other promotional materials;
(4) stating any non-patented technology as patented technology in any contract entered into by him or it;
(5) counterfeiting or transforming any patent certificate, patent document or patent application document.
Rule 86
Any party concerned to a dispute over the ownership of the right to apply for a patent or the patent right, which is pending before the administrative authority for patent affairs or the people's court, may request the Patent Administration Department under the State Council to suspend the relevant procedures.
Any party requesting the suspension of the relevant procedures in accordance with the preceding paragraph, shall submit a written request to the Patent Administration Department under the State Council, and attach a copy of the document acknowledging the receipt of the relevant request from the administrative authority for patent affairs or the people's court.
After the decision made by the administrative authority for patent affairs or the judgment rendered by the people's court enters into force, the parties concerned shall request the Patent Administration Department under the State Council to resume the suspended procedure. If, within one year from the date when the request for suspension is filed, no decision is made on the dispute relating to the ownership of the right to apply for a patent or the patent right, and it is necessary to continue the suspension, the party who or that the request shall, within the said time limit, request to extend the suspension. If, at the expiration of the said time limit, no such request for extension is filed, the Patent Administration Department under the State Council shall resume the procedure on its own initiative.
Rule 87
Where, in hearing civil cases, the people's court has ordered the adoption of measures for a patent right preservation, the Patent Administration Department under the State Council, for the purpose of assisting the execution of the order, shall suspend the relevant procedure concerning the preserved patent right. At the expiration of the time limit for preservation, if there is no order of the people's court to continue the preservation, the Patent Administration Department under the State Council shall resume the relevant procedure on its own initiative.
Chapter VIII
Patent Registration and Patent Gazette Rule 88 ~ Rule 89Rule 88
The Patent Administration Department under the State Council shall keep a Patent Register in which the registration of the following matters relating to patent application or patent right shall be made:
(1) any grant of the patent right;
(2) any transfer of the right of patent application or the patent right;
(3) any pledge and preservation of the patent right and their discharge;
(4) any patent license contract for exploitation submitted for the record;
(5) any invalidation of the patent right;
(6) any cessation of the patent right;
(7) any restoration of the patent right;
(8) any compulsory license for exploitation of the patent;
(9) any change in the name, nationality and address of the patentee.
Rule 89
The Patent Administration Department under the State Council shall publish the Patent Gazette at regular intervals, publishing or announcing the following:
(1) the bibliographic data contained in patent applications;
(2) the abstract of the description of an invention or utility model, the drawings or photographs of a design and its brief explanation;
(3) any request for examination as to substance of an application for a patent for invention and any decision made by the Patent Administration Department under the State Council to proceed on its own initiative to examine as to substance an application for a patent for invention;
(4) any declassification of secret patents;
(5) any rejection, withdrawal and deemed withdrawal of an application for a patent for invention after its publication;
(6) any grant of the patent right;
(7) any invalidation of the patent right;
(8) any cessation of the patent right;
(9) any transfer of the patent application or the patent right;
(10) any patent license contract for exploitation submitted for the record;
(11) any pledge and preservation of the patent right and their discharge;
(12) any grant of compulsory license for exploitation of the patent;
(13) any restoration of a patent application or patent right;
(14) any change in the name or address of the patentee;
(15) any notification to a party whose address is not known;
(16) any correction made by the Patent Administration Department under the State Council; and
(17) any other related matters.
The description and its drawings, and the claims of an application for a patent for invention or utility model shall be separately published in full in pamphlet form by the Patent Administration Department under the State Council.
Chapter IX
Fees Rule 90 ~ Rule 98Rule 90
When any person files an application for a patent with, or has other formalities to go through at, the Patent Administration Department under the State Council, he or it shall pay the following fees:
(1) filing fee, additional fee for filing application, and printing fee for publishing the application;
(2) substantive examination fee for an application for patent for invention, and reexamination fee;
(3) registration fee for the grant of patent right, printing fee for the announcement of grant of patent right, maintenance fee for application, and annual fee;
(4) fee for a change in the bibliographic data, fee for claiming priority, fee for requesting restoration of rights, fee for requesting extension of a time limit, and fee for establishing a search report on a utility model patent;
(5) fee for requesting invalidation, fee for requesting suspension of the patent procedure, fee for requesting a compulsory license, fee for requesting adjudication on exploitation fee of a compulsory license.
The amount of the fees referred to in the preceding paragraph shall be prescribed by the price administration department under the State Council in conjunction with the Patent Administration Department under the State Council.
Rule 91
The fees provided for in the Patent Law and in these Implementing Regulations may be paid directly to the Patent Administration Department under the State Council or paid by way of bank or postal remittance, or by way of any other means as prescribed by the Patent Administration Department under the State Council.
Where any fee is paid by way of bank or postal remittance, the applicant or the patentee shall indicate on the money order at least the correct filing number or the patent number and the name of the fee paid. If the requirements as prescribed in this paragraph are not complied with, the payment of the fee shall be deemed not to have been made.
Where any fee is paid directly to the Patent Administration Department under the State Council, the date on which the fee is paid shall be the date of payment; where any fee is paid by way of postal remittance, the date of remittance indicated by the postmark shall be the date of payment; where any fee is paid by way of bank transfer, the date on which the transfer of the fee is done shall be the date of payment. Where, however, the time between such a date and the date of receipt of the order by the Patent Administration Department under the State Council lasts more than fifteen days, unless the date of remittance or transfer is proved by the bank or the post office, the date of receipt by the Patent Administration Department under the State Council shall be the date of payment.
Where any patent fee is paid in excess of the amount as prescribed, paid repeatedly or wrongly, the party making the payment may, within one year from the date of payment, request a refund from the Patent Administration Department under the State Council.
Rule 92
The applicant shall, after receipt of the notification of acceptance of the application from the Patent Administration Department under the State Council, pay the filing fee, the printing fee for the publication of the application and the necessary additional fees at the latest within two months from the filing date. If the fees are not paid or not paid in full within the time limit, the application shall be deemed to be withdrawn.
Where the applicant claims priority, he or it shall pay the fee for claiming priority at the same time with the payment of the filing fee. If the fee is not paid or not paid in full within the time limit, the claim for priority shall be deemed not to have been made.
Rule 93
Where the party concerned makes a request for an examination as to substance, a restoration of right or a reexamination, the relevant fee shall be paid within the time limit as prescribed respectively for such requests by the Patent Law. If the fee is not paid or not paid in full within the time limit, the request is deemed not to have been made.
Rule 94
Where the applicant for a patent for invention has not been granted a patent right within two years from the date of filing, it or he shall pay a fee for the maintenance of the application from the third year.
Rule 95
When the applicant goes through the formalities of registration of the grant of patent right, it or he shall pay a registration fee for the grant of patent right, printing fee for the announcement of grant of patent right and the annual fee of the year in which the patent right is granted. The applicant for a patent for invention shall pay the application maintenance fee for all the years, with the exception of the year in which the patent right is granted. If such fees are not paid within the prescribed time limit, the registration of the grant of patent right shall be deemed not to have been made. The subsequent annual fees shall be paid in advance within the month before the expiration of the preceding year.
Rule 96
Where the annual fee of the patent right after the year in which the patent is granted is not paid in due time by the patentee, or the fee is not paid in full, the Patent Administration Department under the State Council shall notify the patentee to pay the fee or to make up the insufficiency within six months from the expiration of the time limit within which the annual fee is due to be paid, and at the same time pay a surcharge. The amount of the surcharge shall be, for each month of late payment, 5% of the whole amount of the annual fee of the year within which the annual fee is due to be paid. Where the fee and the surcharge are not paid within the time limit, the patent right shall lapse from the expiration of the time limit within which the annual fee should be paid.
Rule 97
The fee for a change in the bibliographic data, fee for establishing a search report on a utility model patent, fee for requesting suspension of the patent procedure, fee for requesting a compulsory license, fee for requesting adjudication on exploitation fee of a compulsory license and fee for requesting invalidation shall be paid as prescribed within one month from the date on which such request is filed. The fee for requesting extension of a time limit shall be paid before the expiration of the said time limit. If the fee is not paid or not paid in full within the time limit, the request shall be deemed not to have been made.
Rule 98
Where any applicant or patentee has difficulties in paying the various fees prescribed in these Implementing Regulations, he may, in accordance with the prescriptions, submit a request to the Patent Administration Department under the State Council for a reduction or postponement of the payment. Measures for the reduction and postponement of the payment shall be prescribed by the Patent Administration Department under the State Council in consultation with the finance administration department and the price administration department under the State Council.
Chapter X
Special Provisions Concerning International Application Rule 99 ~ Rule 116Rule 99
The Patent Administration Department under the State Council receives international patent applications filed under the Patent Cooperation Treaty in accordance with the provisions of Article 20 of the Patent Law.
Where any international application filed under the Patent Cooperation Treaty designating China (hereinafter referred to as the international application) enters the Chinese national phase, the requirements and procedures prescribed in this Chapter shall apply. Where no provisions are made in this Chapter, the relevant provisions in the Patent Law and in any other chapters of these Implementing Regulations shall apply.
Rule 100
Any international application which has been accorded an international filling date in accordance with the Patent Cooperation Treaty and which has designated China shall be deemed as an application for patent filed with the Patent Administration Department under the State Council, and the said filing date shall be deemed as the filing date referred to in Article 28 of the Patent Law.
Where, in the international phase, an international application or its designation of China is withdrawn or deemed to be withdrawn, the effect of the said international application in China shall cease.
Rule 101
Any applicant for an international application entering the Chinese national phase shall, within 20 months from the priority date as referred to in Article 2 of the Patent Cooperation Treaty (referred to as "the priority date" in this chapter), go through the following formalities at the Patent Administration Department under the State Council; where an international application elects China within 19 months from "the priority date", and where the election remains valid, the applicant of the said application entering the Chinese national phase shall go through the following formalities at the Patent Administration Department under the State Council within 30 months from "the priority date":
(1) submitting a written statement concerning the entry of his or its international application into the Chinese national phase. The statement shall indicate the international application number, and also indicate in Chinese the kind of patent protection sought, the title of the invention-creation, the name or title of the applicant, the address of the applicant and the name of the inventor. Such indications shall be the same as those recorded by the International Bureau;
(2) paying the filing fee, the additional fee for filing application and the printing fee for publishing the application as provided in Rule 90, paragraph one of these Implementing Regulations;
(3) where an international application is filed in a language other than Chinese, the Chinese translation of the description, the claims, the text matter of the drawings, and the abstract of the initial international application shall be furnished; where an international application is filed in Chinese, a copy of the abstract published in the international publication shall be furnished.
(4) where an international application contains drawings, a copy of the drawings shall be furnished. Where an international application is filed in Chinese, a copy of the figure of the drawings in the abstract as published in the international publication shall be furnished.
If the applicant fails to go through the relevant formalities for entering the Chinese national phase within the time limit prescribed in the preceding paragraph, he or it may, after paying a surcharge for the late entry, go through these formalities before the expiration of the respective time limit of 22 months or 32 months respectively from "the priority date".
Rule 102
Where the applicant fails to go through the formalities for entering the Chinese national phase, within the time limit prescribed in Rule 101, paragraph two of these Implementing Regulations or any of the following circumstance occurs at the expiration of the said time limit, the effect of his or its international application shall cease in China:
(1) where the international application number is not indicated in the statement concerning entry into the Chinese national phase;
(2) where the filing fee, the printing fee for publishing the application prescribed in Rule 90, paragraph one of these Implementing Regulations, or the surcharge for the late entry as prescribed in Rule 101, paragraph two of these Implementing Regulations is not paid;
(3) where the international application is filed in a language other than Chinese, the Chinese translation of the description and the claims of the initial international application are not furnished.
Where the effect of an international application has ceased in China, the provisions of Rule 7, paragraph two of these Implementing Regulations shall not apply.
Rule 103
Where any of the following circumstances occur at the time when the applicant goes through the formalities for entering the Chinese national phase, the Patent Administration Department under the State Council shall notify the applicant to make corrections within the specified time limit:
(1) where the Chinese translation of the abstract or a copy of the abstract is not furnished;
(2) where a copy of the drawings or a copy of the figure of the drawings in the abstract is not furnished;
(3) where the title of the invention-creation, the name of the applicant, the address of the applicant and the name of the inventor are not indicated in Chinese in the statement concerning entry into the Chinese national phase;
(4) where the content or the form of the statement concerning entry into the Chinese national phase is not in conformity with the provisions.
If, at the expiration of the time limit, the applicant fails to make the corrections, his or its application shall be deemed to be withdrawn.
Rule 104
Where an international application is amended in the international phase and the applicant requests that the examination be based on the amended application, the Chinese translation of the amendments shall be prescribed by the applicant before completion of the technical preparations for national publication of the application by the Patent Administration Department under the State Council. Where the Chinese translation is not furnished within the said time limit, the amendments made in the international phase shall not be taken into consideration by the Patent Administration Department under the State Council.
Rule 105
When the applicant goes through the formalities for entering the Chinese national phase, he or it shall also fulfill the following requirements:
(1) where the inventor is not indicated in the international application, the name of the inventor shall be indicated in the statement concerning entry into the Chinese national phase;
(2) where the applicant has gone through the formalities for the change in the applicant before the International Bureau in the international phase, the document certifying the right of the new applicant to the international application shall be furnished;
(3) where the applicant is not the same person as the applicant of the earlier application which is the basis of the priority claimed, or where the applicant has changed his or its name after filing the earlier application, the document certifying the right of the applicant to claim priority shall be furnished when necessary;
(4) Where any invention-creation to which the international application relates has one of the events referred to in Article 24, subparagraph (1) or (2) of the Patent Law and where statements have been made in this respect when the international application was filed, the applicant shall indicate it in the statement concerning entry into the Chinese national phase, and furnish the relevant certificates prescribed in Rule 31, paragraph two of these Implementing Regulations within two months from the date of going through the formalities for entering the Chinese national phase.
Where the applicant fails to satisfy the requirements provided for in subparagraph (1), (2) or (3) of the preceding paragraph, the Patent Administration Department under the State Council shall notify the applicant to make corrections within the specified time limit. Where, within the time limit, no correction is made in respect of the requirement provided for in subparagraph (1) or (2), the application shall be deemed to be withdrawn; Where, within the time limit, no correction is made in respect of the requirement provided for in subparagraph (3), the claim for priority shall be deemed not to have been made.
Where the applicant fails to fulfill the requirement provided for in subparagraph (4) of paragraph one of this Rule, the provisions of Article 24 of the Patent Law shall not apply to his or its international application.
Rule 106
Where the applicant has made indications concerning deposited biological materials in accordance with the provisions of the Patent Cooperation Treaty, the requirements provided for in Rule 25, subparagraph (3) of these Implementing Regulations shall be deemed to have been fulfilled. In the statement concerning entry into the Chinese national phase, the applicant shall indicate the documents recording the particulars of the deposit of the biological materials, and the exact location of the record in the documents.
Where particulars concerning the deposit of the biological materials are contained in the description of the international application as initially filed, but there is no such indication in the statement concerning the entry into the Chinese national phase, the applicant shall make correction within four months from the date of going through the formalities for entering the Chinese national phase. If the correction is not made at the expiration of the time limit, the biological materials shall be deemed not to have been deposited.
Where the applicant submits the certificates of the deposit and the viability of the biological materials to the Patent Administration Department under the State Council within four months from the date of going through the formalities for entering the Chinese national phase, the deposit of biological materials shall be deemed to have been made within the time limit as provided for in Rule 25, subparagraph (1) of these Implementing Regulations.
Rule 107
Where the applicant claims one or multiple priorities in the international phase and such claims remain valid at the time when the application enters the Chinese national phase, the applicant shall be deemed to have submitted the written declaration in accordance with the provisions of Article 30 of the Patent Law.
Where there are clerical mistakes or the application number of the earlier application is missing in the written declaration claiming the priority made in the international phase, the applicant may request to make corrections or to fill in the missing application number of the earlier application at the time of going through the formalities for entering the Chinese national phase. Where a request for making corrections is made, the applicant shall pay the fee for correcting the claim for priority.
Where the applicant has submitted a copy of the earlier application in the international phase in accordance with the provisions of the Patent Cooperation Treaty, he or it shall be exempted form submitting a copy of the earlier application to the Patent Administration Department under the State Council at the time of going through the formalities for entering the Chinese national phase. Where the applicant has not submitted a copy of the earlier application in the international phase, and if the Patent Administration Department under the State Council deems necessary, it may notify the applicant to submit a copy of the earlier application within the specified time limit. If no copy is submitted at the expiration of the time limit, his or its claim for priority shall be deemed not to have been made.
Where the claim for priority is deemed not to have been made in the international phase and the information is already published by the International Bureau, the applicant may, if he has justified reasons, request the Patent Administration Department under the State Council to restore his or its claim for priority at the time of going through the formalities for entering the Chinese national phase
.
Rule 108
Where, before the expiration of 20 months from "the priority date", the applicant files a request with the Patent Administration Department under the State Council for early processing and examination of his or its international application, he or it shall, in addition to going through the formalities for entering the Chinese national phase, submit a request in accordance with the provisions in Article 23, paragraph two of the Patent Cooperation Treaty. Where the international application has not been transmitted by the International Bureau to the Patent Administration Department under the State Council, the applicant shall submit a confirmed copy of the international application.
Rule 109
With regard to an international application for a patent for utility model, the applicant may file a request with the Patent Administration Department under the State Council to amend the description, the drawings and the claims within one month from the date of going through the formalities for entering the Chinese national phase.
With regard to an international application for a patent for invention, the provisions of Rule 51, paragraph one of these Implementing Regulations shall apply.
Rule 110
Where the applicant finds that there are mistakes in the Chinese translation of the description, the claims or the text matter of the drawings as filed, he or it may correct the translation in accordance with the international application as filed within the following time limits:
(1) before the completion of technical preparations for national publication by the Patent Administration Department under the State Council;
(2) within three months from the date of receipt of the notification sent by the Patent Administration Department under the State Council, stating that the application for a patent for invention has entered into the substantive examination phase.
Where the applicant intends to correct the mistakes in the translation, he or it shall file a written request, furnish a replace sheet of the translation and pay the prescribed fee for the correction of the translation.
Where the applicant makes correction of the translation in accordance with the notification of the Patent Administration Department under the State Council, he or it shall, within the specified time limit, go through the formalities prescribed in paragraph two of this Rule. If the prescribed formalities are not gone through at the expiration of the time limit, the international application shall be deemed to be withdrawn.
Rule 111
With regard to any international application for a patent for invention, if the Patent Administration Department under the State Council, after preliminary examination, considers it in compliance with the provisions of the Patent Law and these Implementing Regulations, it shall publish it in the Patent Gazette; where the international application is filed in a language other than Chinese, the Chinese translation of the international application shall be published.
Where the international publication of an international application for a patent for invention by the International Bureau is in Chinese, the provisions of Article 13 of the Patent Law shall apply from the date of the international publication. If the international publication by the International Bureau is in a language other than Chinese, the provisions of Article 13 of the Patent Law shall apply from the date of the publication of the Chinese translation by the Patent Administration Department under the State Council.
With regard to an international application, the publication referred to in Articles 21 and 22 of the Patent Law means the publication referred to in paragraph one of this Article.
Rule 112
Where two or more inventions or utility models are contained in an international application, the applicant may, after going through the formalities for entering the Chinese national phase, submit a divisional application in accordance with the provisions in Rule 42, paragraph one of these Implementing Regulations.
Where, in the international phase, some parts of the international application have not been the subject of international search or international preliminary examination because the International Searching Authority or the International Preliminary Examination Authority considers that the international application does not comply with the requirement of unity of invention prescribed in the Patent Cooperation Treaty, and the applicant fails to pay the additional fee, whereas at the time of going through the formalities for entering the Chinese national phase, the applicant requests that the said parts be the basis of examination, the Patent Administration Department under the State Council, finding that the decision concerning unity of invention made by the International Searching Authority or the International Preliminary Examination Authority is justified, shall notify the applicant to pay the restoration fee for unity of invention within the specified time limit. Where the fee is not paid or not paid in full at the expiration of the prescribed time limit, those parts of the international application which have not been searched or have not been the subject of international preliminary examination shall be deemed to be withdrawn.
Rule 113
Where the applicant furnishes the documents and pays the fees in accordance with the provisions of Rule 101 of these Implementing Regulations, the date on which the Patent Administration Department under the State Council receives the documents shall be the date of submitting, and the date on which it receives the fees shall be the date of payment.
Where there is delay in the mailing of the documents and the applicant proves, within one month from the date on which he finds the delay, that the documents have been mailed five days prior to the expiration of the time limit prescribed in Rule 101 of these Implementing Regulations, the documents shall be deemed to have been received on the date on which the time limit expires. However, the time for the applicant to furnish evidence may not be later than six months after the expiration of the time limit prescribed in Rule 101 of these Implementing Regulations.
Where documents are to be submitted to the Patent Administration Department under the State Council in accordance with the provisions of Rule 101 of these Implementing Regulations, the applicant may send them by fax. Where the applicant submits the documents by fax, the date on which the Patent Administration Department under the State Council receives the fax shall be the date of submitting. The applicant shall submit to the Patent Administration Department under the State Council the original copy within 14 days from the date of the transmission by fax. Where the original copy is not submitted within the time limit, the documents shall be deemed not to have been submitted.
Rule 114
Where an international application claims the priority, the applicant shall, at the time of going through the formalities for entering the Chinese national phase, pay the fee for claiming the priority; if the fee is not paid or not paid in full, the Patent Administration Department under the State Council shall notify the applicant to pay it within the specified time limit; if the fee is still not paid or not paid in full at the expiration of the time limit, the claim for priority shall be deemed not to have been made.
Rule 115
Where an international application in the international phase has been refused to be accorded an international filling date or has been declared to be deemed withdrawn by an international authority concerned, the applicant may, within two months from the date on which he or it receives the notification, request the International Bureau to send the copy of any document in the file of the international application to the Patent Administration Department under the State Council, and shall go through the formalities prescribed in Rule 101 of these Implementing Regulations within the said time limit at the Patent Administration Department under the State Council . After receiving the documents sent by the International Bureau, the Patent Administration Department under the State Council shall review the decision made by the international authority concerned to find whether it is correct.
Rule 116
With regard to a patent right granted on the basis of an international application, if the scope of protection determined in accordance with the provisions of Article 56 of the Patent Law exceeds the scope of the international application in its original language because of incorrect translation, the scope of protection granted on the international application shall be limited according to the original language of the application; if the scope of protection granted on the international application is narrower than the scope of the application in its original language, the scope of protection shall be determined according to the patent in the language when it is granted.
Chapter XI
Supplementary Provisions Rule 117 ~ Rule 122Rule 117
Any person may, after approval by the Patent Administration Department under the State Council, consult or copy the files of the published or announced patent applications and the Patent Register. Any person may request the Patent Administration Department under the State Council to issue a copy of extracts from the Patent Register.
The files of the patent applications which have been withdrawn or deemed to be withdrawn or which have been rejected, shall not be preserved after expiration of two years from the date on which the applications cease to be valid.
Where the patent right has been abandoned, wholly invalidated or ceased, the files shall not be preserved after expiration of three years from the date on which the patent right ceases to be valid.
Rule 118
Any patent application which is filed with, or any formality which is gone through at, the Patent Administration Department under the State Council shall comply with the unified form prescribed by the Patent Administration Department under the State Council, and signed or sealed by the applicant, the patentee, any other interested person or his or its representative. Where any patent agency is appointed, it shall be sealed by such agency.
Where a change in the name of the inventor, or in the name, nationality and address of the applicant or the patentee, or in the name and address of the patent agency and the name of patent agent is requested, a request for a change in the bibliographic data shall be made to the Patent Administration Department under the State Council, together with the relevant certifying documents
.
Rule 119
The document relating to a patent application or patent right which is mailed to the Patent Administration Department under the State Council shall be mailed by registered letter, not by parcel.
Except for any patent application filed for the first time, any document which is submitted to and any formality which is gone through at the Patent Administration Department under the State Council, the filing number or the patent number, the title of the invention-creation and the name of the applicant or the patentee shall be indicated.
Only documents relating to the same application shall be included in one letter.
Rule 120
Various kinds of application documents shall be typed or printed. All the characters shall be in black ink, neat and clear. They shall be free from any alterations. The drawings shall be made in black ink with the aid of drafting instruments. The lines shall be uniformly thick and well defined, and free from alterations.
The request, description, claims, drawings and abstract shall be numbered separately in Arabic numerals and arranged in numerical order.
The written language of the application shall run from left to right. Only one side of each sheet shall be used.
Rule 121
The Patent Administration Department under the State Council shall formulate Guidelines for Examination in accordance with the Patent Law and these Implementing Regulations.
Rule 122
These Implementing Regulations shall enter into force on July 1, 2001. The Implementing Regulations of the Patent Law of the People's Republic of China approved by the State Council on December 12, 1992 and promulgated by the Patent Office of the People's Republic of China on December 21, 1992 shall be repealed at the same time.
(Adopted at the 4th Meeting of the Standing Committee of the Sixth National People's Congress on March 12,1984 Amended in accordance with the Decision of the Standing Committee of the Seventh National People's Congress on Amending the Patent Law of the People's Republic of China at its 27th Meeting on September 4,1992 Amended again in accordance with the Decision of the Standing Committee of the Ninth National People's Congress on Amending the Patent Law of the People's Republic of China adopted at its 17th Meeting on August 25,2000)
Chapter I General Provisions Article 1 ~ Article 21Article 1
This Law is enacted to protect patent rights for inventions-creations, to encourage invention-creation, to foster the spreading and application of inventions-creations, and to promote the development and innovation of science and technology, for meeting the needs of the construction of socialist modernization.
Article 2
In this Law, "inventions-creations" means inventions, utility models and designs.
Article 3
The patent administration department under the State Council is responsible for the patent work throughout the country. It receives and examines patent applications and grants patent rights for inventions-creations in accordance with law.
The administrative authority for patent affairs under the people's governments of provinces, autonomous regions and municipalities directly under the Central Government are responsible for the administrative work concerning patents in their respective administrative areas.
Article 4
Where an invention-creation for which a patent is applied for relates to the security or other vital interests of the State and is required to be kept secret, the application shall be treated in accordance with the relevant prescriptions of the State.
Article 5
No patent right shall be granted for any invention-creation that is contrary to the laws of the State or social morality or that is detrimental to public interest.
Article 6
An invention-creation, made by a person in execution of the tasks of the entity to which he belongs, or made by him mainly by using the material and technical means of the entity is a service invention-creation. For a service invention-creation, the right to apply for a patent belongs to the entity. After the application is approved, the entity shall be the patentee.
For a non-service invention-creation, the right to apply for a patent belongs to the inventor or creator. After the application is approved, the inventor or creator shall be the patentee.
In respect of an invention-creation made by a person using the material and technical means of an entity to which he belongs, where the entity and the inventor or creator have entered into a contract in which the right to apply for and own a patent is provided for, such a provision shall apply.
Article 7
No entity or individual shall prevent the inventor or creator from filing an application for a patent for a non-service invention-creation.
Article 8
For an invention-creation jointly made by two or more entities or individuals, or made by an entity or individual in execution of a commission given to it or him by another entity or individual, the right to apply for a patent belongs, unless otherwise agreed upon, to the entity or individual that made, or to the entities or individuals that jointly made, the invention-creation. After the application is approved, the entity or individual that applied for it shall be the patentee.
Article 9
Where two or more applicants file applications for patent for the identical invention-creation, the patent right shall be granted to the applicant whose application was filed first.
Article 10
The right to apply for a patent and the patent right may be assigned.
Any assignment, by a Chinese entity or individual, of the right to apply for a patent, or of the patent right, to a foreigner must be approved by the competent department concerned of the State Council.
Where the right to apply for a patent or the patent right is assigned, the parties shall conclude a written contract and register it with the patent administration department under the State Council. The patent administration department under the State Council shall announce the registration. The assignment shall take effect as of the date of registration.
Article 11
After the grant of the patent right for an invention or utility model, except where otherwise provided for in this Law, no entity or individual may, without the authorization of the patentee, exploit the patent, that is, make, use, offer to sell, sell or import the patented product, or use the patented process, and use, offer to sell, sell or import the product directly obtained by the patented process, for production or business purposes.
After the grant of the patent right for a design, no entity or individual may, without the authorization of the patentee, exploit the patent, that is, make, sell or import the product incorporating its or his patented design, for production or business purposes.
Article 12
Any entity or individua1 exploiting the patent of another shall conclude with the patentee a written license contract for exploitation and pay the patentee a fee for the exploitation of the patent. The licensee has no right to authorize any entity or individual, other than that referred to in the contract for exploitation, to exploit the patent.
Article 13
After the publication of the application for a patent for invention, the applicant may require the entity or individual exploiting the invention to pay an appropriate fee.
Article 14
Where any patent for invention, belonging to any State-owned enterprise or institution, is of great significance to the interest of the State or to the public interest, the competent departments concerned under the State council and the people's governments of provinces, autonomous regions or municipalities directly under the Central Government may, after approval by the State Council, decide that the patented invention be spread and applied within the approved limits, and allow designated entities to exploit that invention. The exploiting entity shall, according to the regulations of the State, pay a fee for exploitation to the patentee .
Any patent for invention belonging to a Chinese individual or an entity under collective ownership, which is of great significance to the interest of the State or to the public interest and is in need of spreading and application, may be treated alike by making reference to the provisions of the preceding paragraph.
Article 15
The patentee has the right to affix a patent marking and to indicate the number of the patent on the patented product or on the packing of that product.
Article 16
The entity that is granted a patent right shall award to the inventor or creator of a service invention--creation a reward and, upon exploitation of the patented invention-creation, shall pay the inventor or creator a reasonable remuneration based on the extent of spreading and application and the economic benefits yielded.
Article 17
The inventor or creator has the right to be named as such in the patent document.
Article 18
Where any foreigner, foreign enterprise or other foreign organization having no habitual residence or business office in China files an application for a patent in China, the application sha1l be treated under this Law in accordance with any agreement concluded between the country to which the applicant belongs and China, or in accordance with any international treaty to which both countries are party, or on the basis of the principle of reciprocity.
Article 19
Where any foreigner, foreign enterprise or other foreign organization having no habitual residence or business office in China applies for a patent, or has other patent matters to attend to, in China, it or he shall appoint a patent agency designated by the patent administration department under the State Council to act as his or its agent.
Where any Chinese entity or individual applies for a patent or has other patent matters to attend to in the country, it or he may appoint a patent agency to act as its or his agent.
The patent agency shall comply with the provisions of laws and administrative regulations, and handle patent applications and other patent matters according to the instructions of its clients. In respect of the contents of its clients' inventions-creations, except for those that have been published or announced, the agency shall bear the responsibility of keeping them confidential. The administrative regulations governing the patent agency shall be formulated by the State Council.
Article 20
Where any Chinese entity or individual intends to file an application in a foreign country for a patent for invention-creation made in China, it or he shall file first an application for patent with the patent administration department under the State Council, appoint a patent agency designated by the said department to act as its or his agent, and comply with the provisions of Article 4 of this Law.
Any Chinese entity or individual may file an international application for patent in accordance with any international treaty concerned to which China is party. The applicant filing an international application for patent shall comply with the provisions of the preceding paragraph.
The patent administration department under the State Council shall handle any international application for patent in accordance with the international treaty concerned to which China is party, this Law and the relevant regulations of the State Council.
Article 21
The patent administration department under the State Council and its Patent Reexamination Board shall handle any patent application and patent-related request according to law and in conformity with the requirements for being objective, fair, correct and timely.
Until the publication or announcement of the application for a patent, staff members of the patent administration department under the State Council and other persons involved have the duty to keep its contents secret.
Chapter II
Requirements for Grant of Patent Right Article 22 ~ Article 25Article 22
Any invention or utility model for which patent right may be granted must possess novelty, inventiveness and practical app1icability.
Novelty means that, before the date of filing, no identical invention or utility model has been publicly disclosed in publications in the country or abroad or has been publicly used or made known to the public by any other means in the country, nor has any other person filed previously with the Patent Administration Department Under the State Council an application which described the identical invention or utility mode1 and was published after the said date of filing.
Inventiveness means that, as compared with the technology existing before the date of filing, the invention has prominent substantive features and represents a notable progress and that the utility model has substantive features and represents progress.
Practical applicability means that the invention or utility model can be made or used and can produce effective results.
Article 23
Any design for which patent right may be granted must not be identical with and simi1ar to any design which, before the date of filing, has been publicly disclosed in publications in the country or abroad or has been publicly used in the country, and must not be in conflict with any prior right of any other person.
Article 24
An invention-creation for which a patent is applied for does not lose its novelty where, within six months before the date of filing, one of the following events occurred:
(1) where it was first exhibited at an international exhibition sponsored or recognized by the Chinese Government;
(2) where it was first made public at a prescribed academic or technological meeting;
(3) where it was disc1osed by any person without the consent of the applicant.
Article 25
For any of the following, no patent right shall be granted:
(1) scientific discoveries;
(2) rules and methods for mental activities;
(3) methods for the diagnosis or for the treatment of diseases;
(4) animal and plant varieties;
(5) substances obtained by means of nuclear transformation.
For processes used in producing products referred to in items (4) of the preceding paragraph, patent right may be granted in accordance with the provisions of this Law.
(Adopted at the 4th Meeting of the Standing Committee of the Sixth National People's Congress on March 12,1984 Amended in accordance with the Decision of the Standing Committee of the Seventh National People's Congress on Amending the Patent Law of the People's Republic of China at its 27th Meeting on September 4,1992 Amended again in accordance with the Decision of the Standing Committee of the Ninth National People's Congress on Amending the Patent Law of the People's Republic of China adopted at its 17th Meeting on August 25,2000)
Chapter III
Application for Patent Article 26 ~ Article 33Article 26
Where an application for a patent for invention or utility model is filed, a request, a description and its abstract, and claims shall be submitted.
The request shall state the title of the invention or utility model, the name of the inventor or creator, the name and the address of the applicant and other related matters.
The description shall set forth the invention or utility model in a manner sufficiently clear and complete so as to enable a person skilled in the re1evant field of techno1ogy to carry it out; where necessary, drawings are required. The abstract shall state briefly the main technical points of the invention or utility model.
The claims sha1l be supported by the description and shal1 state the extent of the patent protection asked for.
Article 27
Where an app1ication for a patent for design is filed, a request, drawings or photographs of the design shall be submitted, and the product incorporating the design and the class to which that product be1ongs shall be indicated.
Article 28
The date on which the Patent Administration Department Under the State Council receives the application shall be the date of filing. If the app1ication is sent by mail, the date of mailing indicated by the postmark shall be the date of filing.
Article 29
Where, within twelve months from the date on which any applicant first filed in a foreign country an application for a Patent for invention or utility model, or within six months from the date on which any applicant first filed in a foreign country an application for a patent for design, he or it files in China an application for a patent for the same subject matter, he or it may, in accordance with any agreement concluded between the said foreign country and China, or in accordance with any international treaty to which both countries are party, or on the basis of the principle of mutual recognition of the right of priority, enjoy a right of priority.
Where, within twelve months from the date on which any applicant first filed in China an application for a patent for invention or utility model, he or it files with the Patent Administration Department Under the State Council an application for a patent for the same subject matter, he or it may enjoy a right of priority.
Article 30
Any applicant who claims the right of priority shall make a written declaration when the application is filed, and submit, within three months, a copy of the patent application document which was first filed; if the applicant fails to make the written declaration or to meet the time limit for submitting the patent application document, the claim to the right of priority shall be deemed not to have been made.
Article 31
An application for a patent for invention or utility model shall be limited to one invention or uti1ity model. Two or more inventions or utility models belonging to a single general inventive concept may be filed as one application.
An application for a patent for design shall be limited to one design incorporated in one product. Two or more designs which are incorporated in products belonging to the same c1ass and are sold or used in sets may be filed as one application.
Article 32
An applicant may withdraw his or its application for a patent at any time before the patent right is granted.
Article 33
An applicant may amend his or its application for a patent, but the amendment to the application for a patent for invention or utility model may not go beyond the scope of the disclosure contained in the initial description and claims, and the amendment to the application for a patent for design may not go beyond the scope of the disclosure as shown in the initial drawings or photographs.
(Adopted at the 4th Meeting of the Standing Committee of the Sixth National People's Congress on March 12,1984 Amended in accordance with the Decision of the Standing Committee of the Seventh National People's Congress on Amending the Patent Law of the People's Republic of China at its 27th Meeting on September 4,1992 Amended again in accordance with the Decision of the Standing Committee of the Ninth National People's Congress on Amending the Patent Law of the People's Republic of China adopted at its 17th Meeting on August 25,2000)
Chapter IV
Examination and Approval of Application for Patent Article 34 ~ Article 41Article 34
Where, after receiving an application for a patent for invention, the Patent Administration Department Under the State Council, upon preliminary examination, finds the application to be in conformity with the requirements of this Law, it shall publish the application promptly after the expiration of eighteen months from the date of filing. Upon the request of the applicant, the Patent Administration Department Under the State Council publishes the application earlier.
Article 35
Upon the request of the applicant for a patent for invention, made at any time within three years from the date of filing, the Patent Administration Department Under the State Council will proceed to examine the application as to its substance. If, without any justified reason, the applicant fails to meet the time limit for requesting examination as to substance, the application shall be deemed to have been withdrawn.
The Patent Administration Department Under the State Council may, on its own initiative, proceed to examine any application for a patent for invention as to its substance when it deems it necessary.
Article 36
When the applicant for a patent for invention requests examination as to substance, he or lit shall furnish pre-filing date reference materials concerning the invention.
For an application for a patent for invention that has been already filed in a foreign country, the patent administration department under the State Council may ask the app1icant to furnish within a specified time limit documents concerning any search made for the purpose of examining that application, or concerning the results of any examination made, in that country. If, at the expiration of the specified time limit, without any justified reason, the said documents are not furnished, the application shall be deemed to have been withdrawn.
Article 37
Where the Patent Administration Department Under the State Council , after it has made the examination as to substance of the application for a patent for invention, finds that the application is not in conformity with the provisions of this Law, it shall notify the applicant and request him or it to submit, within a specified time limit, his or its observations or to amend the application. If, without any justified reason, the time limit for making response is not met, the application shall be deemed to have been withdrawn.
Article 38
Where, after the applicant has made the observations or amendments, the Patent Administration Department Under the State Council finds that the application for a patent for invention is still not in conformity with the provisions of this Law, the application shall be rejected.
Article 39
Where it is found after examination as to substance that there is no cause for rejection of the application for a patent for invention, the patent administration department under the State Council shall make a decision to grant the patent right for invention, issue the certificate of patent for invention, and register and announce it. The patent right for invention shall take effect as of the date of the announcement.
Article 40
Where it is found after preliminary examination that there is no cause for rejection of the application for a patent for utility model or design, the patent administration department under the State Council shall make a decision to grant the patent right for utility model or the patent right for design, issue the relevant patent certificate, and register and announce it. The patent right for utility model or design shall take effect as of the date of the announcement.
Article 41
The patent administration department under the State Council shall set up a Patent Reexamination Board. Where an applicant for patent is not satisfied with the decision of the said department rejecting the application, the applicant may, within three months from the date of receipt of the notification, request the Patent Reexamination Board to make a reexamination. The Patent Reexamination Board shall, after reexamination, make a decision and notify the applicant for patent.
Where the applicant for patent is not satisfied with the decision of the Patent Reexamination Board, it or he may, within three months from the date of receipt of the notification, institute legal proceedings in the people's court.
(Adopted at the 4th Meeting of the Standing Committee of the Sixth National People's Congress on March 12,1984 Amended in accordance with the Decision of the Standing Committee of the Seventh National People's Congress on Amending the Patent Law of the People's Republic of China at its 27th Meeting on September 4,1992 Amended again in accordance with the Decision of the Standing Committee of the Ninth National People's Congress on Amending the Patent Law of the People's Republic of China adopted at its 17th Meeting on August 25,2000)
Chapter V
Duration, Cessation and Invalidation of Patent Right Article 42 ~ Article 47Article 42
The duration of patent right for inventions shall be twenty years, the duration of patent right for utility models and patent right for designs shall be ten years, counted from the date of filing.
Article 43
The patentee shall pay an annual fee beginning with the year in which the patent right was granted.
Article 44
In any of the following cases, the patent right shall cease before the expiration of its duration:
(1) where an annual fee is not paid as prescribed;
(2) where the patentee abandons his or its patent right by a written declaration.
Any cessation of the patent right shall be registered and announced by the Patent Administration Department Under the State Council.
Article 45
Where, starting from the date of the announcement of the grant of the patent right by the patent administration department under the State Council, any entity or individual considers that the grant of the said patent right is not in conformity with the relevant provisions of this Law, it or he may request the Patent Reexamination Board to declare the patent right invalid.
Article 46
The Patent Reexamination Board shall examine the request for invalidation of the patent right promptly, make a decision on it and notify the person who made the request and the patentee. The decision declaring the patent right invalid shall be registered and announced by the patent administration department under the State Council.
Where the patentee or the person who made the request for invalidation is not satisfied with the decision of the Patent Reexamination Board declaring the patent right invalid or upholding the patent right, such party may, within three months from receipt of the notification of the decision, institute legal proceedings in the people's court. The people's court shall notify the person that is the opponent party of that party in the invalidation procedure to appear as a third party in the legal proceedings.
Article 47
Any patent right which has been declared invalid shall be deemed to be non-existent from the beginning.
The decision declaring the patent right invalid shall have no retroactive effect on any judgment or ruling of patent infringement which has been pronounced and enforced by the people's court, on any decision concerning the handling of a dispute over patent infringement which has been complied with or compulsorily executed, or on any contract of patent license or of assignment of patent right which has been performed prior to the declaration of the patent right invalid; however, the damage caused to other persons in bad faith on the part of the patentee shall be compensated.
If, pursuant to the provisions of the preceding paragraph, the patentee or the assignor of the patent right makes no repayment to the licensee or the assignee of the patent right of the fee for the exploitation of the patent or of the price for the assignment of the patent right, which is obviously contrary to the principle of equity, the patentee or the assignor of the patent right shall repay the whole or part of the fee for the exploitation of the patent or of the price for the assignment of the patent right to the licensee or the assignee of the patent right.
(Adopted at the 4th Meeting of the Standing Committee of the Sixth National People's Congress on March 12,1984 Amended in accordance with the Decision of the Standing Committee of the Seventh National People's Congress on Amending the Patent Law of the People's Republic of China at its 27th Meeting on September 4,1992 Amended again in accordance with the Decision of the Standing Committee of the Ninth National People's Congress on Amending the Patent Law of the People's Republic of China adopted at its 17th Meeting on August 25,2000)
Chapter VI
Compulsory License for Exploitation of Patent Article 48 ~ Article 55Article 48
Where any entity which is qualified to exploit the invention or utility model has made requests for authorization from the patentee of an invention or utility model to exploit its or his patent on reasonable terms and conditions and such efforts have not been successful within a reasonable period of time, the Patent Administration Department Under the State Council may, upon the request of that entity, grant a compulsory license to exploit the patent for invention or utility model.
Article 49
Where a national emergency or any extraordinary state of affairs occurs, or where the public interest so requires, the Patent Administration Department Under the State Council may grant a compulsory license to exploit the patent for invention or utility model.
Article 50
Where the invention or utility model for which the patent right has been granted involves important technical advance of considerable economic significance in relation to another invention or utility model for which a patent right has been granted earlier and the exploitation of the later invention or utility model depends on the exploitation of the earlier invention or utility model, the patent administration department under the State Council may, upon the request of the later patentee, grant a compulsory license to exploit the earlier invention or utility model.
Where, according to the preceding paragraph, a compulsory license is granted, the Patent Administration Department Under the State Council may, upon the request of the earlier patentee, also grant a compulsory license to exploit the later invention or utility model.
Article 51
The entity or individual requesting, in accordance with the provisions of this Law, a compulsory license for exploitation shall furnish proof that it or he has not been able to conclude with the patentee a license contract for exploitation on reasonable terms and conditions.
Article 52
The decision made by the patent administration department under the State Council granting a compulsory license for exploitation shall be notified promptly to the patentee concerned, and shall be registered and announced.
In the decision granting the compulsory license for exploitation, the scope and duration of the exploitation shall be specified on the basis of the reasons justifying the grant. If and when the circumstances which led to such compulsory license cease to exist and are unlikely to recur, the patent administration department under the State Council may, after review upon the request of the patentee, terminate the compulsory license.
Article 53
Any entity or individual that is granted a compulsory license for exploitation shall not have an exclusive right to exploit and shall not have the right to authorize exploitation by any others.
Article 54
The entity or individual that is granted a compulsory license for exploitation shall pay to the patentee a reasonable exploitation fee, the amount of which shall be fixed by both parties in consultations. Where the parties fail to reach an agreement, the Patent Administration Department Under the State Council shall adjudicate.
Article 55
Where the patentee is not satisfied with the decision of the patent administration department under the State Council granting a compulsory license for exploitation, or where the patentee or the entity or individual that is granted the compulsory license for exploitation is not satisfied with the ruling made by the patent administration department under the State Council regarding the fee payable for exploitation, it or he may, within three months from the receipt of the date of notification, institute legal proceedings in the people's court.
(Adopted at the 4th Meeting of the Standing Committee of the Sixth National People's Congress on March 12,1984 Amended in accordance with the Decision of the Standing Committee of the Seventh National People's Congress on Amending the Patent Law of the People's Republic of China at its 27th Meeting on September 4,1992 Amended again in accordance with the Decision of the Standing Committee of the Ninth National People's Congress on Amending the Patent Law of the People's Republic of China adopted at its 17th Meeting on August 25,2000)
Chapter VII
Protection of Patent Right Article 56 ~ Article 67Article 56
The extent of protection of the patent right for invention or utility model shall be determined by the terms of the claims. The description and the appended drawings may be used to interpret the claims.
The extent of protection of the patent right for design shall be determined by the product incorporating the patented design as shown in the drawings or photographs.
Article 57
Where a dispute arises as a result of the exploitation of a patent without the authorization of the patentee, that is, the infringement of the patent right of the patentee, it shall be settled through consultation by the parties. Where the parties are not willing to consult with each other or where the consultation fails, the patentee or any interested party may institute legal proceedings in the people's court, or request the administrative authority for patent affairs to handle the matter. When the administrative authority for patent affairs handling the matter considers that the infringement is established, it may order the infringer to stop the infringing act immediately. If the infringer is not satisfied with the order, he may, within 15 days from the date of receipt of the notification of the order, institutes legal proceedings in the people's court in accordance with the Administrative Procedure Law of the People's Republic of China. If, within the said time limit, such proceedings are not instituted and the order is not complied with, the administrative authority for patent affairs may approach the people's court for compulsory execution. The said authority handling the matter may, upon the request of the parties, mediate in the amount of compensation for the damage caused by the infringement of the patent right. If the mediation fails, the parties may institute legal proceedings in the people's court in accordance with the Civil Procedure Law of the People's Republic of China.
Where any infringement dispute relates to a patent for invention for a process for the manufacture of a new product, any entity or individual manufacturing the identical product shall furnish proof to show that the process used in the manufacture of its or his product is different from the patented process. Where the infringement relates to a patent for utility model, the people's court or the administrative authority for patent affairs may ask the patentee to furnish a search report made by the patent administration department under the State Councill.
Article 58
Where any person passes off the patent of another person as his own, he shall, in addition to bearing his civil liability according to law, be ordered by the administrative authority for patent affairs to amend his act, and the order shall be announced. His illegal earnings shall be confiscated and, in addition, he may be imposed a fine of not more than three times his illegal earnings and, if there is no illegal earnings, a fine of not more than RMB 50,000 yuan. Where the infringement constitutes a crime, he shall be prosecuted for his criminal liability.
Article 59
Where any person passes any non-patented product off as patented product or passes any non-patented process off as patented process, he shall be ordered by the administrative authority for patent affairs to amend his act, and the order shall be announced, and he may be imposed a fine of no more than RMB 50,000 yuan.
Article 60
The amount of compensation for the damage caused by the infringement of the patent right shall be assessed on the basis of the losses suffered by the patentee or the profits which the infringer has earned through the infringement. If it is difficult to determine the losses which the patentee has suffered or the profits which the infringer has earned, the amount may be assessed by reference to the appropriate multiple of the amount of the exploitation fee of that patent under contractual license.
Article 61
Where any patentee or interested party has evidence to prove that another person is infringing or will soon infringe its or his patent right and that if such infringing act is not checked or prevented from occurring in time, it is likely to cause irreparable harm to it or him, it or he may, before any legal proceedings are instituted, request the people's court to adopt measures for ordering the suspension of relevant acts and the preservation of property.
The people's court, when dealing with the request mentioned in the preceding paragraph, shall apply the provisions of Article 93 through Article 96 and of Article 99 of the Civil Procedure Law of the People's Republic of China.
Article 62
Prescription for instituting legal proceedings concerning the infringement of patent right is two years counted from the date on which the patentee or any interested party obtains or should have obtained knowledge of the infringing act.
Where no appropriate fee for exploitation of the invention, subject of an application for patent for invention, is paid during the period from the publication of the application to the grant of patent right, prescription for instituting legal proceedings by the patentee to demand the said fee is two years counted from the date on which the patentee obtains or should have obtained knowledge of the exploitation of his invention by another person. However, where the patentee has already obtained or should have obtained knowledge before the date of the grant of the patent right, the prescription shall be counted from the date of the grant.
Article 63
None of the following shall be deemed an infringement of the patent right:
(l) Where, after the sale of a patented product that was made or imported by the patentee or with the authorization of the patentee, or of a product that was directly obtained by using the patented process, any other person uses, offers to sell or sells that product;
(2) Where, before the date of filing of the application for patent, any person who has already made the identical product, used the identical process, or made necessary preparations for its making or using, continues to make or use it within the original scope only;
(3) Where any foreign means of transport which temporarily passes through the territory, territorial waters or territorial airspace of China uses the patent concerned, in accordance with any agreement concluded between the country to which the foreign means of transport belongs and China, or in accordance with any international treaty to which both countries are party, or on the basis of the principle of reciprocity, for its own needs, in its devices and installations;
(4) Where any person uses the patent concerned solely for the purposes of scientific research and experimentation.
Any person who, for production and business purposes, uses or sells a patented product or a product that was directly obtained by using a patented process, without knowing that it was made and sold without the authorization of the patentee, shall not be liable to compensate for the damage of the patentee if he can prove that he obtains the product from a legitimate source.
Article 64
Where any person, in violation of the provisions of Article 20 of this Law, files in a foreign country an application for a patent that divulges an important secret of the State, he shall be subject to disciplinary sanction by the entity to which he belongs or by the competent authority concerned at the higher level. Where a crime is established, the person concerned shall be prosecuted for his criminal liability according to the law.
Article 65
Where any person usurps the right of an inventor or creator to apply for a patent for a non-service invention-creation, or usurps any other right or interest of an inventor or creator, prescribed by this Law, he shall be subject to disciplinary sanction by the entity to which he belongs or by the competent authority at the higher level.
Article 66
The administrative authority for patent affairs may not take part in recommending any patented product for sale to the public or any such commercial activities.
Where the administrative authority for patent affairs violates the provisions of the preceding paragraph, it shall be ordered by the authority at the next higher level or the supervisory authority to correct its mistakes and eliminate the bad effects. The illegal earnings, if any, shall be confiscated. Where the circumstances are serious, the persons who are directly in charge and the other persons who are directly responsible shall be given disciplinary sanction in accordance with law.
Article 67
Where any State functionary working for patent administration or any other State functionary concerned neglects his duty, abuses his power, or engages in malpractice for personal gain, which constitutes a crime, shall be prosecuted for his criminal liability in accordance with law. If the case is not serious enough to constitute a crime, he shall be given disciplinary sanction in accordance with law.
(Adopted at the 4th Meeting of the Standing Committee of the Sixth National People's Congress on March 12,1984 Amended in accordance with the Decision of the Standing Committee of the Seventh National People's Congress on Amending the Patent Law of the People's Republic of China at its 27th Meeting on September 4,1992 Amended again in accordance with the Decision of the Standing Committee of the Ninth National People's Congress on Amending the Patent Law of the People's Republic of China adopted at its 17th Meeting on August 25,2000)
Chapter VIII
Supplementary Provisions Article 68 ~ Article 69Article 68
Any application for a patent filed with, and any other proceedings before, the Patent Administration Department Under the State Council shall be subject to the payment of a fee as prescribed.
Article 69
This Law shall enter into force on April l, 1985.
Copyright 1999 - 2026 Dan, Sams & Associates. All rights reserved.
浙ICP备20016371号
浙公网安备33021202002627